Free Access

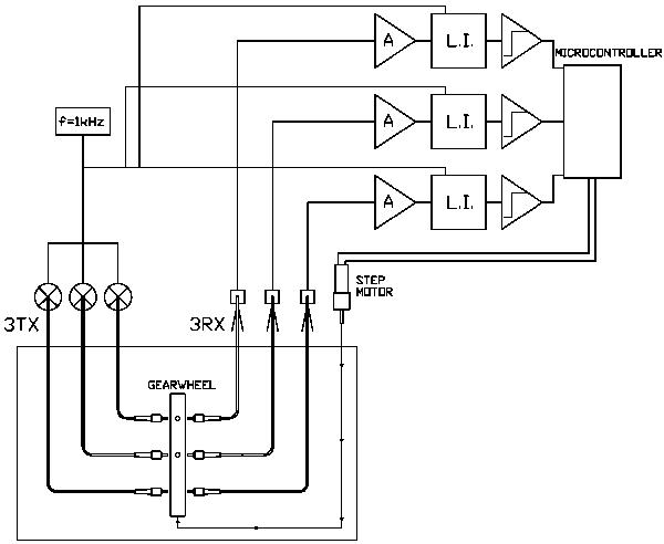
Fig. 7

thumbnail

Principle of operation of the CWR electronics. The modulated light of three IR emitters at room temperature (TX) is transferred via optical fibers to one side of the gearwheel, where a suitable pattern of holes identifies the eight integration positions. Through this pattern of holes three optical fibers, facing the opposite side of the gearwheel and aligned to the previous ones, receive the modulated light and transfer it back to three IR detectors (RX) at room temperature. The signals are amplified (A) and synchronously demodulated (L.I.), providing three bits that represent the current position angle.

Current usage metrics show cumulative count of Article Views (full-text article views including HTML views, PDF and ePub downloads, according to the available data) and Abstracts Views on Vision4Press platform.

Data correspond to usage on the plateform after 2015. The current usage metrics is available 48-96 hours after online publication and is updated daily on week days.

Initial download of the metrics may take a while.