Free Access

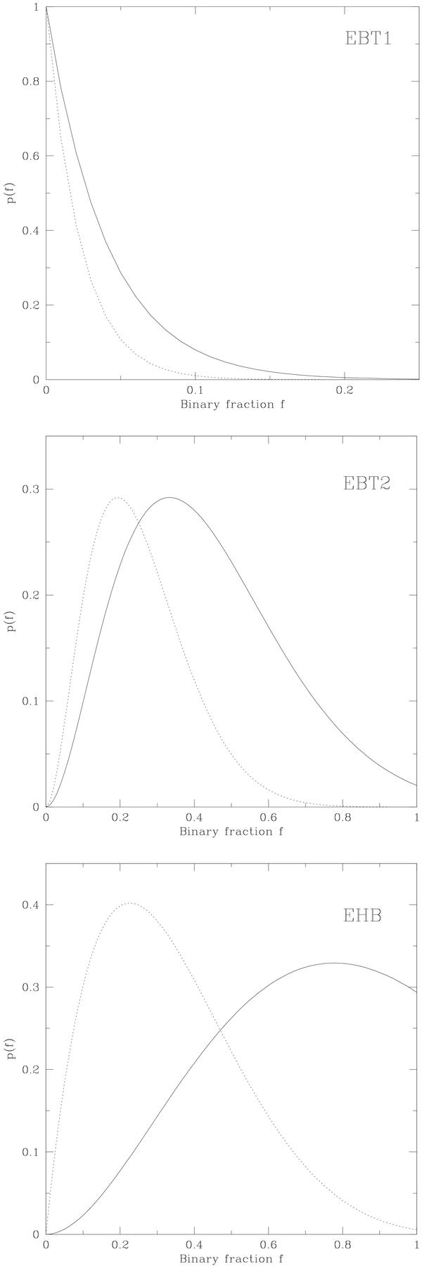
Fig. 12

thumbnail

Curve of probability for the close binary fraction fc (dotted lines), and the intermediate-period binary fraction fip (full lines). Upper panel: EBT1 stars; middle panel: EBT2 stars; Lower panel: EHB stars.

This figure is made of several images, please see below:

Current usage metrics show cumulative count of Article Views (full-text article views including HTML views, PDF and ePub downloads, according to the available data) and Abstracts Views on Vision4Press platform.

Data correspond to usage on the plateform after 2015. The current usage metrics is available 48-96 hours after online publication and is updated daily on week days.

Initial download of the metrics may take a while.