Free Access

Fig. 19

thumbnail

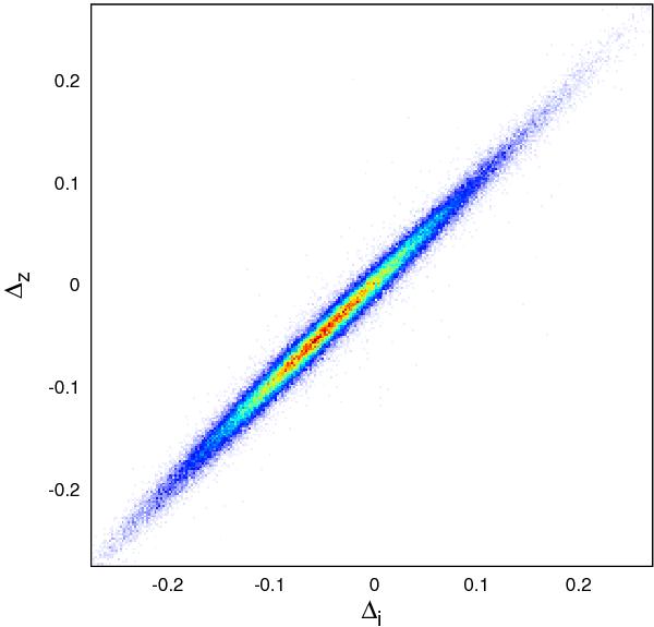
Tight correlation between the residuals of the fundamental plane in the i band Δi and of those in the z band Δz can be easily seen in this plot. This plot uses the fundamental-plane fit for the dV model.

Current usage metrics show cumulative count of Article Views (full-text article views including HTML views, PDF and ePub downloads, according to the available data) and Abstracts Views on Vision4Press platform.

Data correspond to usage on the plateform after 2015. The current usage metrics is available 48-96 hours after online publication and is updated daily on week days.

Initial download of the metrics may take a while.