Free Access

Fig. 3

thumbnail

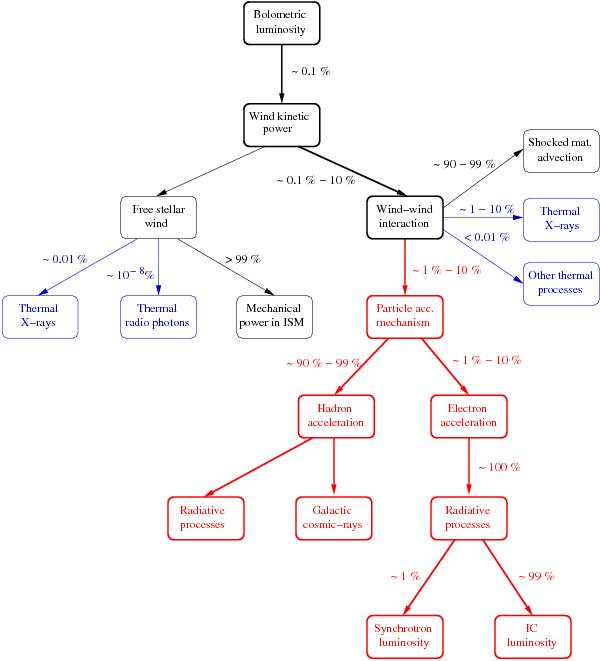
Energy budget of stellar winds in a colliding-wind binary with emphasis on non-thermal processes (in red). Thermal processes are also mentioned (in blue). The energy transfer from the stellar bolometric luminosity to non-thermal emission processes in indicated by thick boxes and arrows. The numbers expressed in % provide orders of magnitude for the energy transfer between consecutive boxes. These numbers correspond to typical values likely to differ significantly from one object to the other.

Current usage metrics show cumulative count of Article Views (full-text article views including HTML views, PDF and ePub downloads, according to the available data) and Abstracts Views on Vision4Press platform.

Data correspond to usage on the plateform after 2015. The current usage metrics is available 48-96 hours after online publication and is updated daily on week days.

Initial download of the metrics may take a while.