Free Access

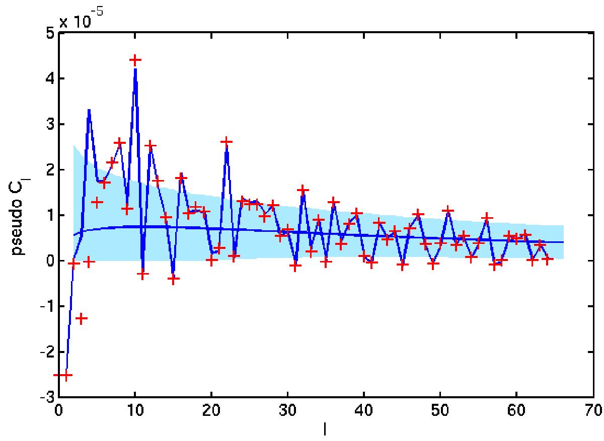
Fig. 14

image

The healpix pseudo-Cl of the NVSS catalogue with NVSS65 mask for S > 15 mJy and radio dipole subtracted. The zig-zag line shows the standard normalization. The crosses show the declination normalization result. The smooth solid line shows the theoretical prediction and the band around it includes shot noise and cosmic variance.

Current usage metrics show cumulative count of Article Views (full-text article views including HTML views, PDF and ePub downloads, according to the available data) and Abstracts Views on Vision4Press platform.

Data correspond to usage on the plateform after 2015. The current usage metrics is available 48-96 hours after online publication and is updated daily on week days.

Initial download of the metrics may take a while.