Press Release
Free Access

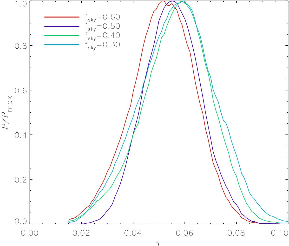
Fig. D.7

image

Posterior distributions from SimBaL PCL 100 × 143 cross-power spectra obtained with different sky fractions, showing that variations caused by masking the Galaxy have little effect on the τ posterior likelihood for a range of mask sizes.

Current usage metrics show cumulative count of Article Views (full-text article views including HTML views, PDF and ePub downloads, according to the available data) and Abstracts Views on Vision4Press platform.

Data correspond to usage on the plateform after 2015. The current usage metrics is available 48-96 hours after online publication and is updated daily on week days.

Initial download of the metrics may take a while.