Press Release
Free Access

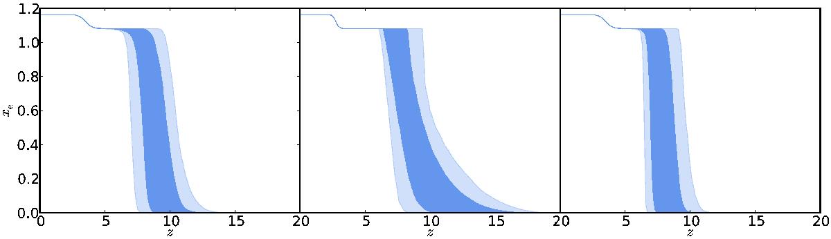
Fig. 18

image

Constraints on ionization fraction during reionization. The allowed models, in terms of zre and Δz, translate into an allowed region in xe(z) (68% and 95% in dark blue and light blue, respectively), including the zend> 6 prior here. Left: constraints from CMB data using a redshift-symmetric function (xe(z) as a hyperbolic tangent with δz = 0.5). Centre: constraints from CMB data using a redshift-asymmetric parameterization (xe(z) as a power law). Right: constraints from CMB data using a redshift-symmetric parameterization with additional constraints from the kSZ effect.

Current usage metrics show cumulative count of Article Views (full-text article views including HTML views, PDF and ePub downloads, according to the available data) and Abstracts Views on Vision4Press platform.

Data correspond to usage on the plateform after 2015. The current usage metrics is available 48-96 hours after online publication and is updated daily on week days.

Initial download of the metrics may take a while.