Free Access

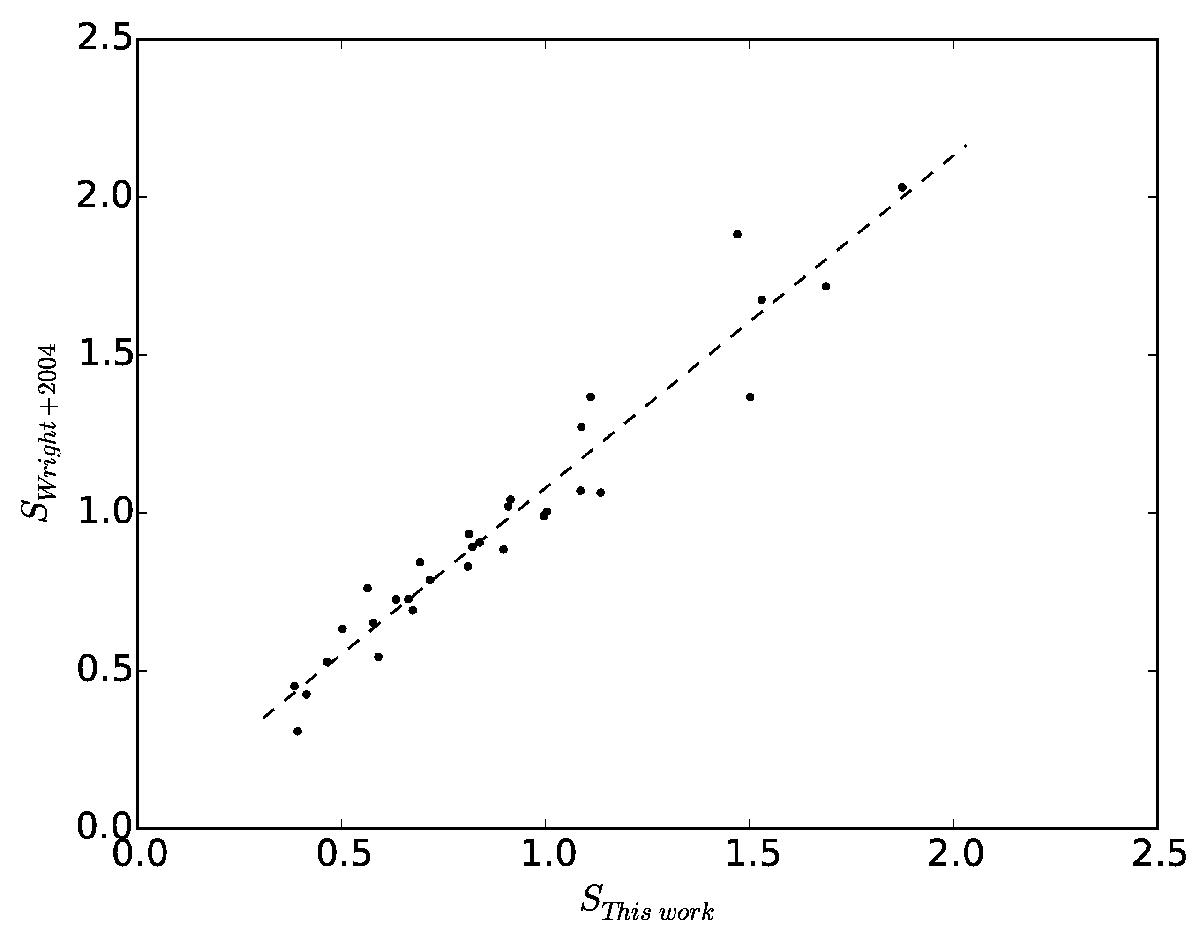
Fig. 2

image

Median HARPS S-index against the Wright et al. (2004)S-index for the 31 targets in common. The solid line represents the linear least-square fit (Eq. (3)) between the two data sets, which we use to bring our S measurements onto the Mount Wilson scale.

Current usage metrics show cumulative count of Article Views (full-text article views including HTML views, PDF and ePub downloads, according to the available data) and Abstracts Views on Vision4Press platform.

Data correspond to usage on the plateform after 2015. The current usage metrics is available 48-96 hours after online publication and is updated daily on week days.

Initial download of the metrics may take a while.