Free Access

This article has an erratum: [https://doi.org/10.1051/0004-6361/201628986e]


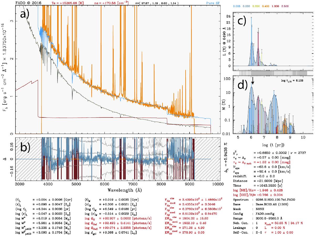
Fig. 5

image

Spectral model with fado of MCG +00-03-030, an early-type galaxy that falls in the locus of LINERs (passive/retired) in the BPT (WHAN) diagram (Fig. 2). The layout is identical to that in Fig. 4 except for that in panel b), which here displays magnified versions of Gaussian line fitting and deblending of weak emission lines with an EW< 1 Å.

Current usage metrics show cumulative count of Article Views (full-text article views including HTML views, PDF and ePub downloads, according to the available data) and Abstracts Views on Vision4Press platform.

Data correspond to usage on the plateform after 2015. The current usage metrics is available 48-96 hours after online publication and is updated daily on week days.

Initial download of the metrics may take a while.