Free Access

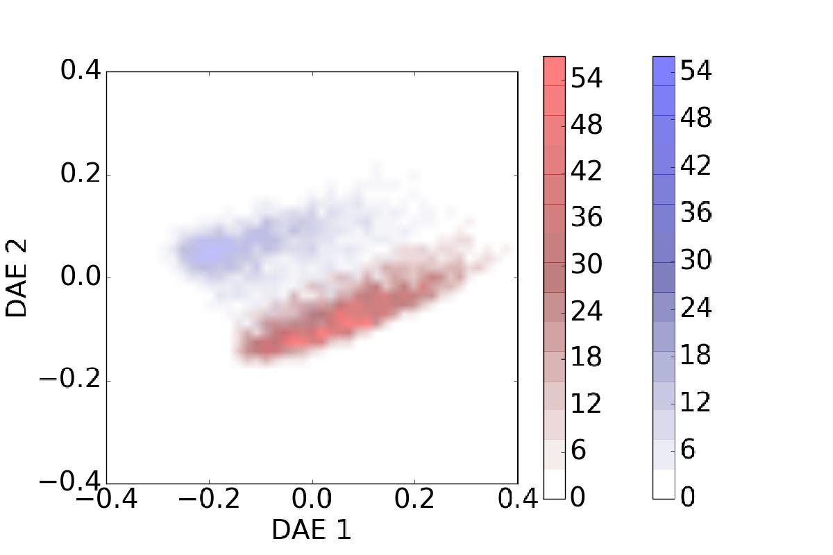
Fig. 15

image

Histogram of the test set on the DAE diagram built from apparent magnitudes. The proposed DAE diagram is capable of discriminating between star-forming from quiescent galaxies directly from the observed galaxy SEDs.

Current usage metrics show cumulative count of Article Views (full-text article views including HTML views, PDF and ePub downloads, according to the available data) and Abstracts Views on Vision4Press platform.

Data correspond to usage on the plateform after 2015. The current usage metrics is available 48-96 hours after online publication and is updated daily on week days.

Initial download of the metrics may take a while.