Free Access

Fig. 6

image

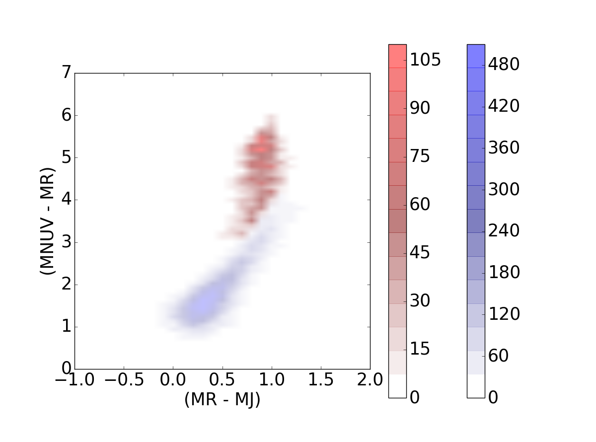
Evolution of the galaxies’ distribution for different redshift bins on the RJ NUVR plane. The galaxies are disposed similarly in the diagram for different redshift bins. Therefore, no information concerning the redshift can be identified directly in the RJ NUVR diagram.

This figure is made of several images, please see below:

Current usage metrics show cumulative count of Article Views (full-text article views including HTML views, PDF and ePub downloads, according to the available data) and Abstracts Views on Vision4Press platform.

Data correspond to usage on the plateform after 2015. The current usage metrics is available 48-96 hours after online publication and is updated daily on week days.

Initial download of the metrics may take a while.