Free Access

Fig. 4

image

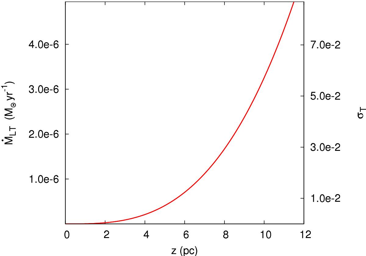
Total mass rate loaded into the jet (left axis), and total fraction of jet surface intercepted by stellar interactions (right axis), as a function of jet height for Mrk 231.

Current usage metrics show cumulative count of Article Views (full-text article views including HTML views, PDF and ePub downloads, according to the available data) and Abstracts Views on Vision4Press platform.

Data correspond to usage on the plateform after 2015. The current usage metrics is available 48-96 hours after online publication and is updated daily on week days.

Initial download of the metrics may take a while.