Free Access

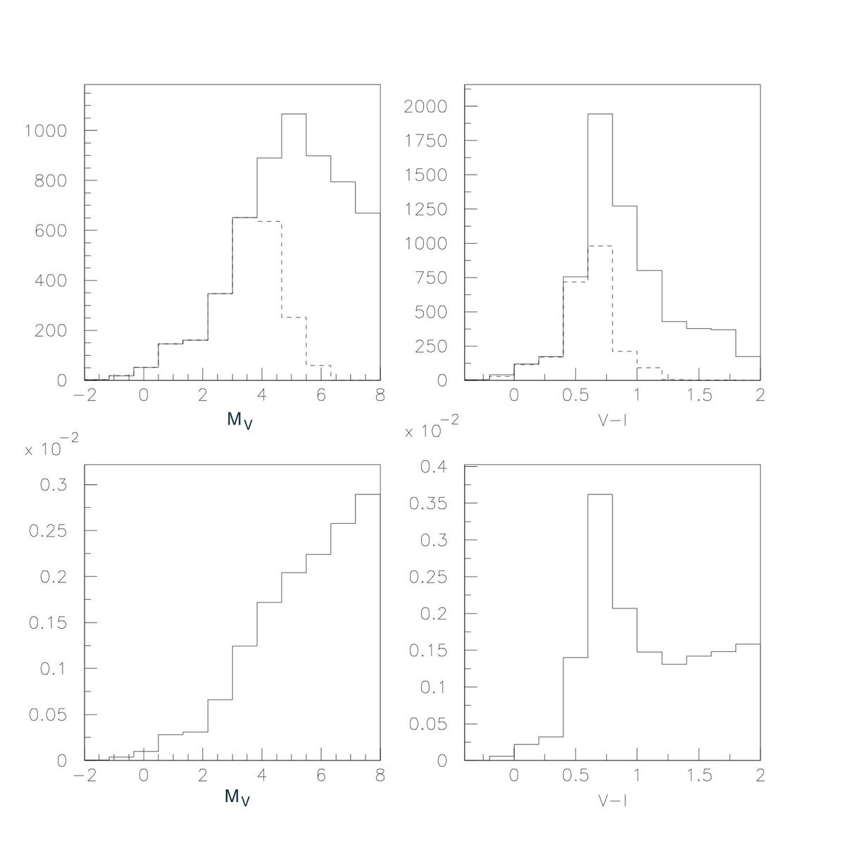
Fig. A.4

image

Top: raw distributions of MV and (VI) of all Hipparcos stars within 50 pc (6911 objects). The dashed lines show the numbers of stars within the completion volume corresponding to their magnitude (see text). Middle: local debiased volumic density of stars (per magnitude unit, in pc-3) estimated from the ratio of stars within the completion volume and extrapolated beyond MV = 6. Bottom: debiased MV vs. VI stellar density of stars closer than 50 pc.

This figure is made of several images, please see below:

Current usage metrics show cumulative count of Article Views (full-text article views including HTML views, PDF and ePub downloads, according to the available data) and Abstracts Views on Vision4Press platform.

Data correspond to usage on the plateform after 2015. The current usage metrics is available 48-96 hours after online publication and is updated daily on week days.

Initial download of the metrics may take a while.