Free Access

Fig. 1

image

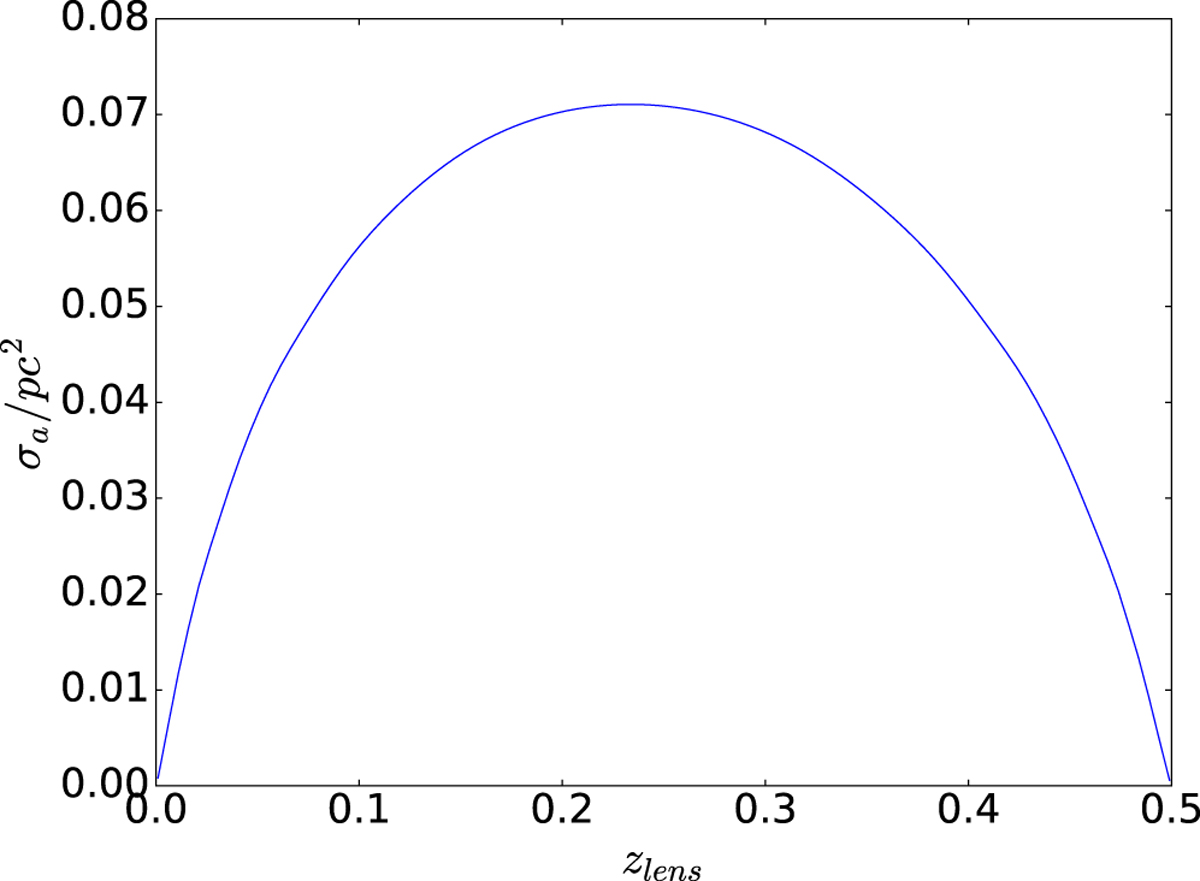
Average cross section σa of lenses at different distances when the redshift of the source is z = 0.5 and the fraction of dark matter in PBHs is f = 0.1. The critical time tf = 0.1 ms and critical flux ratio If = 1000 are used.

Current usage metrics show cumulative count of Article Views (full-text article views including HTML views, PDF and ePub downloads, according to the available data) and Abstracts Views on Vision4Press platform.

Data correspond to usage on the plateform after 2015. The current usage metrics is available 48-96 hours after online publication and is updated daily on week days.

Initial download of the metrics may take a while.