Free Access

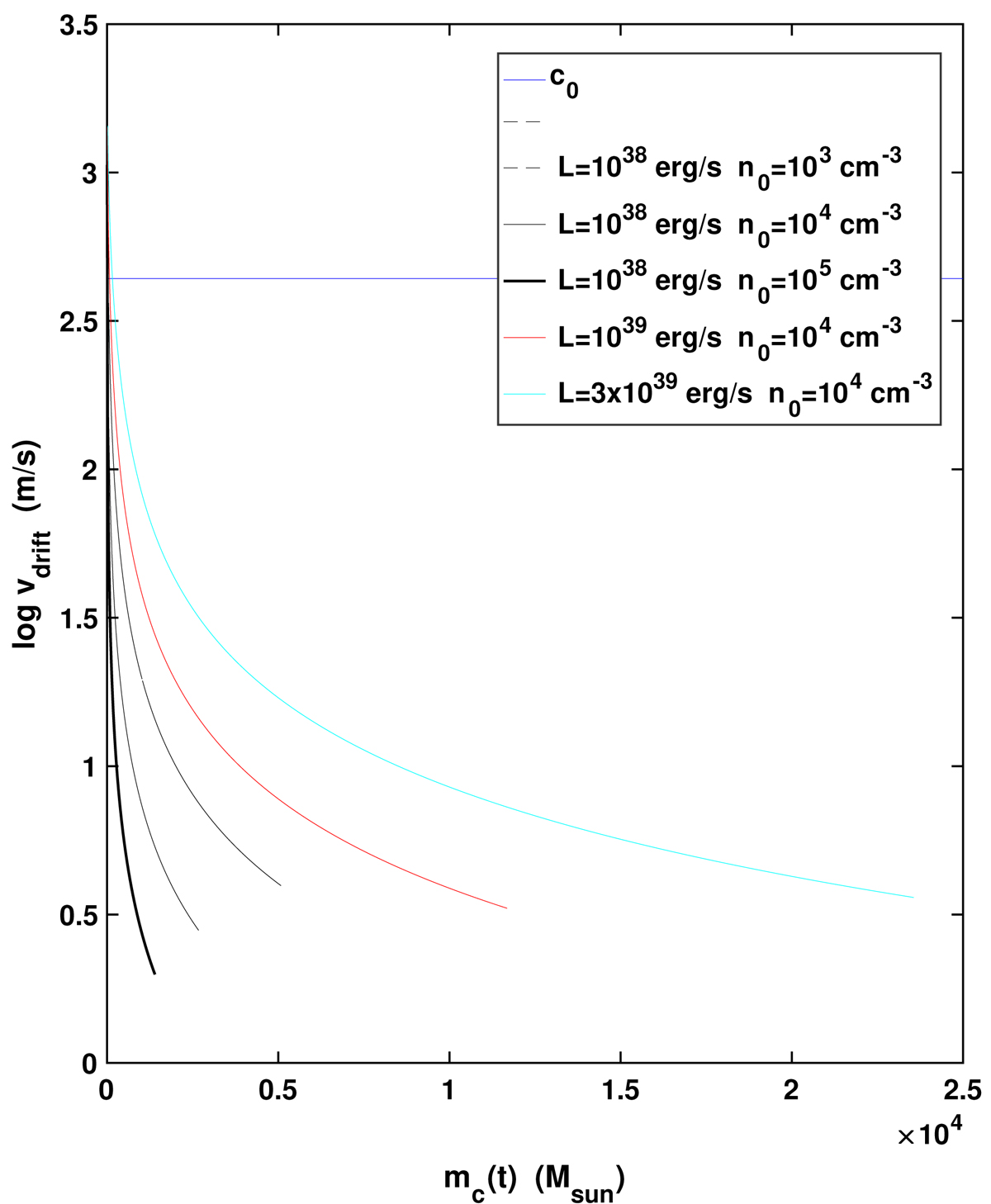
Fig. 7.

image

Logarithmic drift velocity in m s a function of the cleansed mass, for a number of different stellar luminosities and initial number densities of H molecules. The horizontal line indicates a typical value of the sound speed.

Current usage metrics show cumulative count of Article Views (full-text article views including HTML views, PDF and ePub downloads, according to the available data) and Abstracts Views on Vision4Press platform.

Data correspond to usage on the plateform after 2015. The current usage metrics is available 48-96 hours after online publication and is updated daily on week days.

Initial download of the metrics may take a while.