Gaia Data Release 2
Free Access

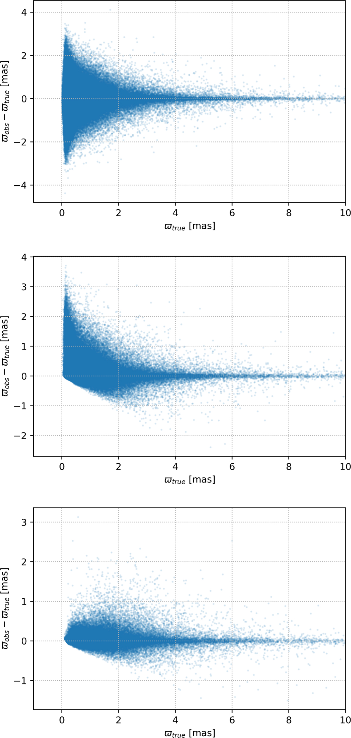
Fig. 8

image

Differences between true and observed parallax: effect of removing observed negative parallaxes and those above a given relative error. We start with a representative subsample of 1 million stars (top figure) and truncate it according to the apparent relative parallax precision. Top: complete sample. Mean difference ϖϖTrue is 1.55 × 10−5 mas. Middle: retaining only objects with positive parallaxes and . The mean difference ϖϖTrue is 0.164 mas. Bottom: retaining only objects with positive parallaxes and . The mean difference ϖϖTrue is 0.026 mas.

Current usage metrics show cumulative count of Article Views (full-text article views including HTML views, PDF and ePub downloads, according to the available data) and Abstracts Views on Vision4Press platform.

Data correspond to usage on the plateform after 2015. The current usage metrics is available 48-96 hours after online publication and is updated daily on week days.

Initial download of the metrics may take a while.