Free Access

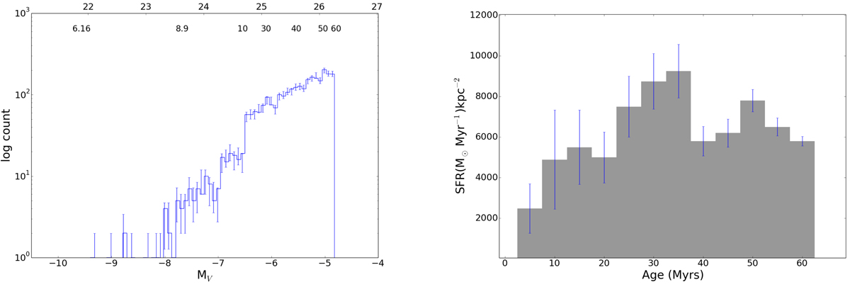
Fig. 7.

image

Left panel: V luminosity function of the blue HeB stars. The bin width is 0.15 mag. The errors shown are derived by the artificial star tests. Plotted above the histogram is the age in Myr for the blue HeB stars as given by the MESA models. Right panel: SFR in M Myr−1 kpc−2 for NGC 4535 within our field over the last 60 Myr, based on the blue HeB stars. The blue HeB luminosity function has been normalized to account for the IMF and the changing lifetime in this phase with mass. We used the Salpeter IMF slope and the MESA evolutionary tracks for Z = 0.0014.

Current usage metrics show cumulative count of Article Views (full-text article views including HTML views, PDF and ePub downloads, according to the available data) and Abstracts Views on Vision4Press platform.

Data correspond to usage on the plateform after 2015. The current usage metrics is available 48-96 hours after online publication and is updated daily on week days.

Initial download of the metrics may take a while.