Open Access

Fig. 5.

image

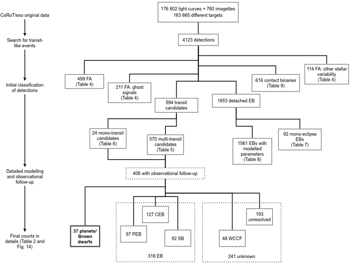
Flow-chart of the processing steps and their resulting counts over the various categories described in Sects. 3 and 4. We note that the first count gives the total number of transit-like features detected in the CoRoT light curves. The others numbers are corrected from duplications. FA stands for false alarms.

Current usage metrics show cumulative count of Article Views (full-text article views including HTML views, PDF and ePub downloads, according to the available data) and Abstracts Views on Vision4Press platform.

Data correspond to usage on the plateform after 2015. The current usage metrics is available 48-96 hours after online publication and is updated daily on week days.

Initial download of the metrics may take a while.