Free Access

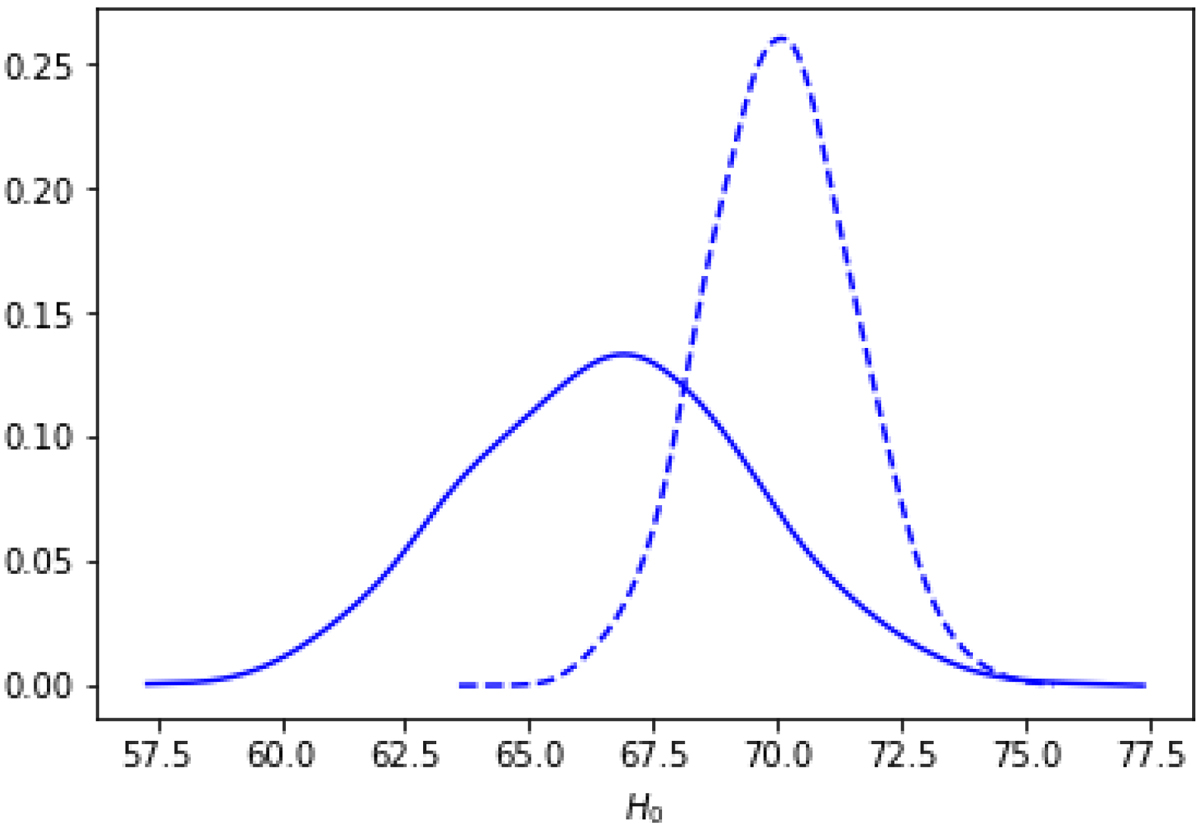
Fig. 4.

image

Posterior distributions of H0 for a flat ΛCDM universe. The dashed line is the value of H0 when the bias correction is not applied. The solid line represents the posterior for H0 with the correction for the biases included.

Current usage metrics show cumulative count of Article Views (full-text article views including HTML views, PDF and ePub downloads, according to the available data) and Abstracts Views on Vision4Press platform.

Data correspond to usage on the plateform after 2015. The current usage metrics is available 48-96 hours after online publication and is updated daily on week days.

Initial download of the metrics may take a while.