Free Access

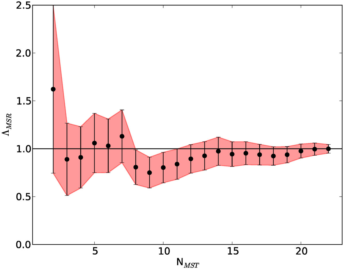
Fig. 3.

image

Mass segregation ratio (ΛMSR; see Appendix D.3) as a function of the NMST (MST) most massive disks of GGD 27. ALMA 1 and ALMA 2, classified as Class II and Class III YSOs, respectively, are not included. The main deviation from a uniform behavior around unity is for NMST = 2, suggesting that the two most massive sources are closer to each other than the average distance between two random sources. The horizontal line at ΛMSR = 1 indicates the regime where sources show no evidence for mass segregation.

Current usage metrics show cumulative count of Article Views (full-text article views including HTML views, PDF and ePub downloads, according to the available data) and Abstracts Views on Vision4Press platform.

Data correspond to usage on the plateform after 2015. The current usage metrics is available 48-96 hours after online publication and is updated daily on week days.

Initial download of the metrics may take a while.