Open Access

Fig. A.3

image

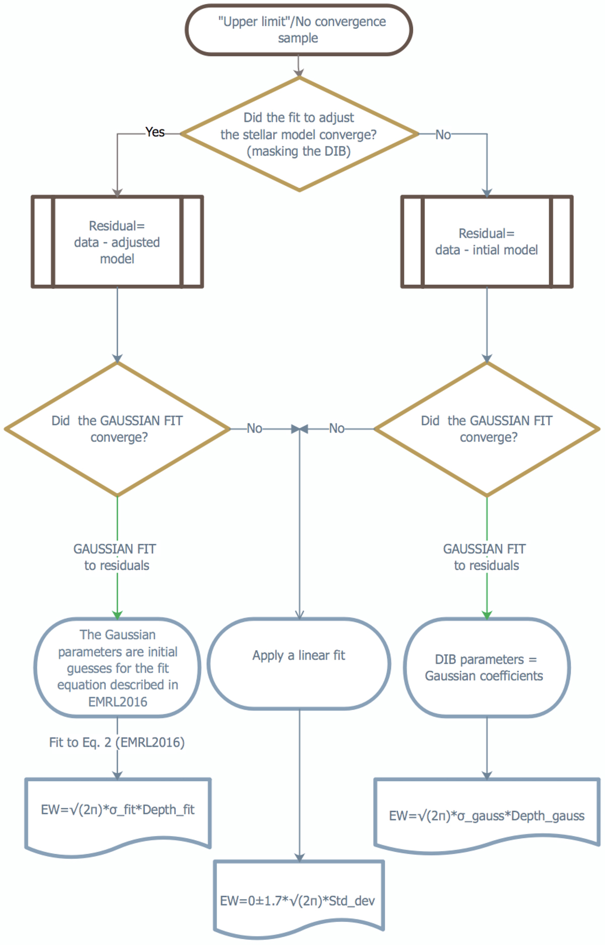
Flowchart compiling our decision criteria to determine the DIB EWs in the upper limit and nonconvergence cases. Part of the spectra analyzed here are those classified as upper limit in our automated method described in EMRL16. The width σfit and the depthfit are the Gaussian parameters derived from the same automated method described in EMRL16. Stddev is the standard deviation derived from the linear fit to residuals over the wavelength region defined to measure the EW of the DIB.

Current usage metrics show cumulative count of Article Views (full-text article views including HTML views, PDF and ePub downloads, according to the available data) and Abstracts Views on Vision4Press platform.

Data correspond to usage on the plateform after 2015. The current usage metrics is available 48-96 hours after online publication and is updated daily on week days.

Initial download of the metrics may take a while.