Free Access

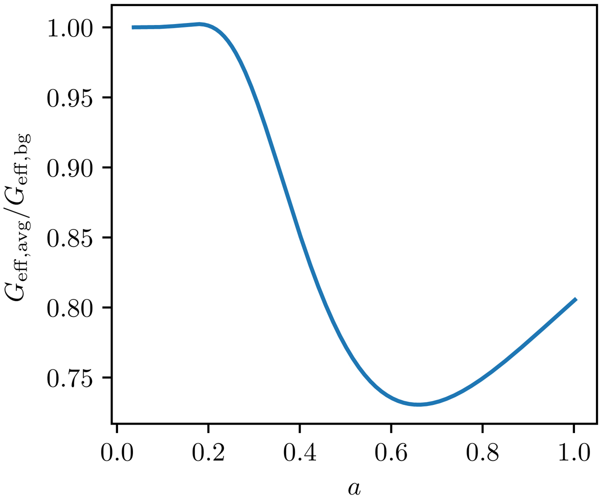
Fig. 1.

image

Download original image

Volume averaged Geff compared to the Geff expected from the background ρm. The scale factor a is along the horizontal axis. Here, θ = −1.7. At early times when voids have not yet developed, effects of voids are negligible and therefore the averaged Geff and Geff for the average density agree with each other. On the other hand, at late times when voids are present, they deviate from each other due to the lower density in voids.

Current usage metrics show cumulative count of Article Views (full-text article views including HTML views, PDF and ePub downloads, according to the available data) and Abstracts Views on Vision4Press platform.

Data correspond to usage on the plateform after 2015. The current usage metrics is available 48-96 hours after online publication and is updated daily on week days.

Initial download of the metrics may take a while.