Free Access

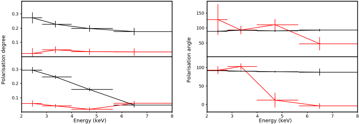
Fig. 13.

image

Download original image

Results of the IXPE simulations using ixpeobssim. The panel on the left refers to the polarisation degree, while the panel on the right refers to the polarisation angle. The top and bottom are for the lowest flux level and the highest flux levels, respectively. The red and black colours indicate a θ of 30° and 75°, respectively.

Current usage metrics show cumulative count of Article Views (full-text article views including HTML views, PDF and ePub downloads, according to the available data) and Abstracts Views on Vision4Press platform.

Data correspond to usage on the plateform after 2015. The current usage metrics is available 48-96 hours after online publication and is updated daily on week days.

Initial download of the metrics may take a while.