Open Access

Fig. B.2

image

Download original image

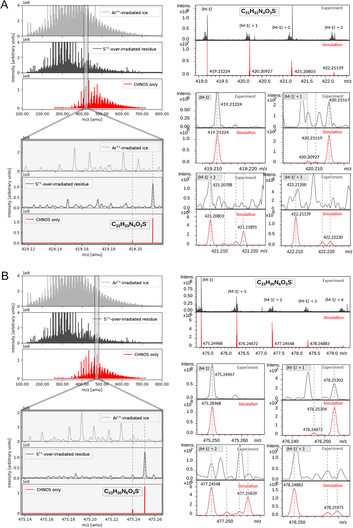
Detection of [C21H31N4O3S] (A) and [C23H35N6O3S] (B) molecule ions. Detection by ESI-FT-ICR-MS of organosulfur (CHNOS) compounds, exemplarily shown for [C21H31N4O3S] (B) and [C23H35N6O3S] (B) molecular ions. The CHNOS-only spectrum (left panel, 3rd row, red) illustrates 908 CHNOS-assigned m/z signals that were absent in the Ar7+-irradiated ice (reference sample). For the isotopic fine structure: darkgray = experimental spectrum; red = simulated isotopic pattern.

Current usage metrics show cumulative count of Article Views (full-text article views including HTML views, PDF and ePub downloads, according to the available data) and Abstracts Views on Vision4Press platform.

Data correspond to usage on the plateform after 2015. The current usage metrics is available 48-96 hours after online publication and is updated daily on week days.

Initial download of the metrics may take a while.