Open Access

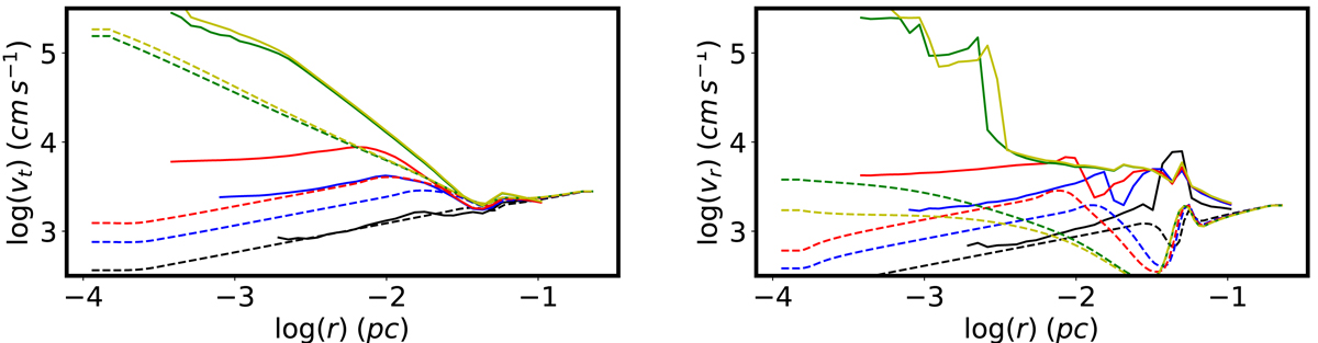
Fig. 5.

image

Download original image

Turbulent components vr and vt for run A0.1M0.1 (α = 0.1, ℳ = 0.1). The 1D simulations were performed with Eqs. (14) and (15); that is to say, without the contribution of the Jeans instability (Eqs. (18) and (19)). The transverse component vt is significantly larger in the 3D calculations than in the 1D ones, implying that another source of turbulence must be accounted for in the 1D simulations.

Current usage metrics show cumulative count of Article Views (full-text article views including HTML views, PDF and ePub downloads, according to the available data) and Abstracts Views on Vision4Press platform.

Data correspond to usage on the plateform after 2015. The current usage metrics is available 48-96 hours after online publication and is updated daily on week days.

Initial download of the metrics may take a while.