Free Access

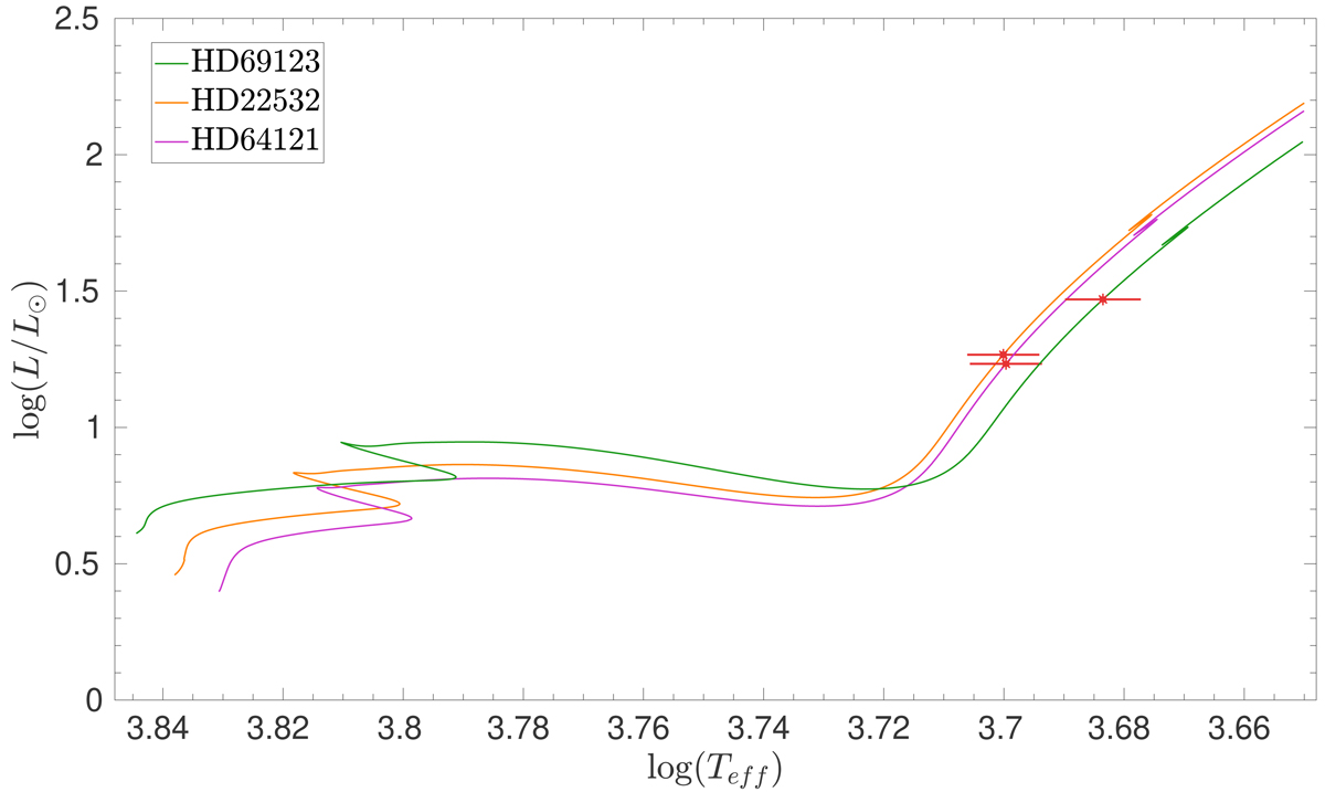
Fig. 7.

image

Download original image

Hertzsprung-Russel diagram showing the tracks of all targets, the location of the current position of the system being given by the red star.

Current usage metrics show cumulative count of Article Views (full-text article views including HTML views, PDF and ePub downloads, according to the available data) and Abstracts Views on Vision4Press platform.

Data correspond to usage on the plateform after 2015. The current usage metrics is available 48-96 hours after online publication and is updated daily on week days.

Initial download of the metrics may take a while.