Open Access

Fig. 10.

image

Download original image

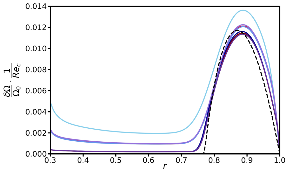
Equatorial differential rotation as a function of radius when the contraction term is removed from the induction equation. Numerical solutions (runs D1–D7) are plotted in colour at Rec = 10−1 (red), Rec = 1 (blue), and Rec = 5 (purple), for various Lundquist numbers ranging from 104 to 5 × 104 (from the lightest to the darkest). For Rec = 1, an additional simulation is presented at Lu = 5 × 103. The curves are rescaled by Rec then compared to the analytical solution Eq. (39) displayed in black dashed lines. The other parameters are E = 10−4, Pr(N00)2 = 104, and Pm = 102.

Current usage metrics show cumulative count of Article Views (full-text article views including HTML views, PDF and ePub downloads, according to the available data) and Abstracts Views on Vision4Press platform.

Data correspond to usage on the plateform after 2015. The current usage metrics is available 48-96 hours after online publication and is updated daily on week days.

Initial download of the metrics may take a while.