Open Access

Fig. 20.

image

Download original image

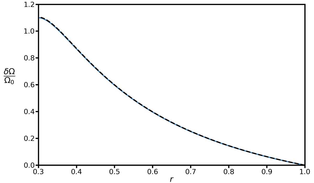
Normalised differential rotation δΩ/Ω0 as a function of radius. The analytical solution derived by solving the balance between the viscous and contraction terms in Eq. (11), is plotted in black dashed lines. It is compared to the numerical solution obtained at 4.66τc and plotted in blue solid line. The parameters used are the same as in Fig. 19.

Current usage metrics show cumulative count of Article Views (full-text article views including HTML views, PDF and ePub downloads, according to the available data) and Abstracts Views on Vision4Press platform.

Data correspond to usage on the plateform after 2015. The current usage metrics is available 48-96 hours after online publication and is updated daily on week days.

Initial download of the metrics may take a while.