Free Access

Fig. 6

image

Download original image

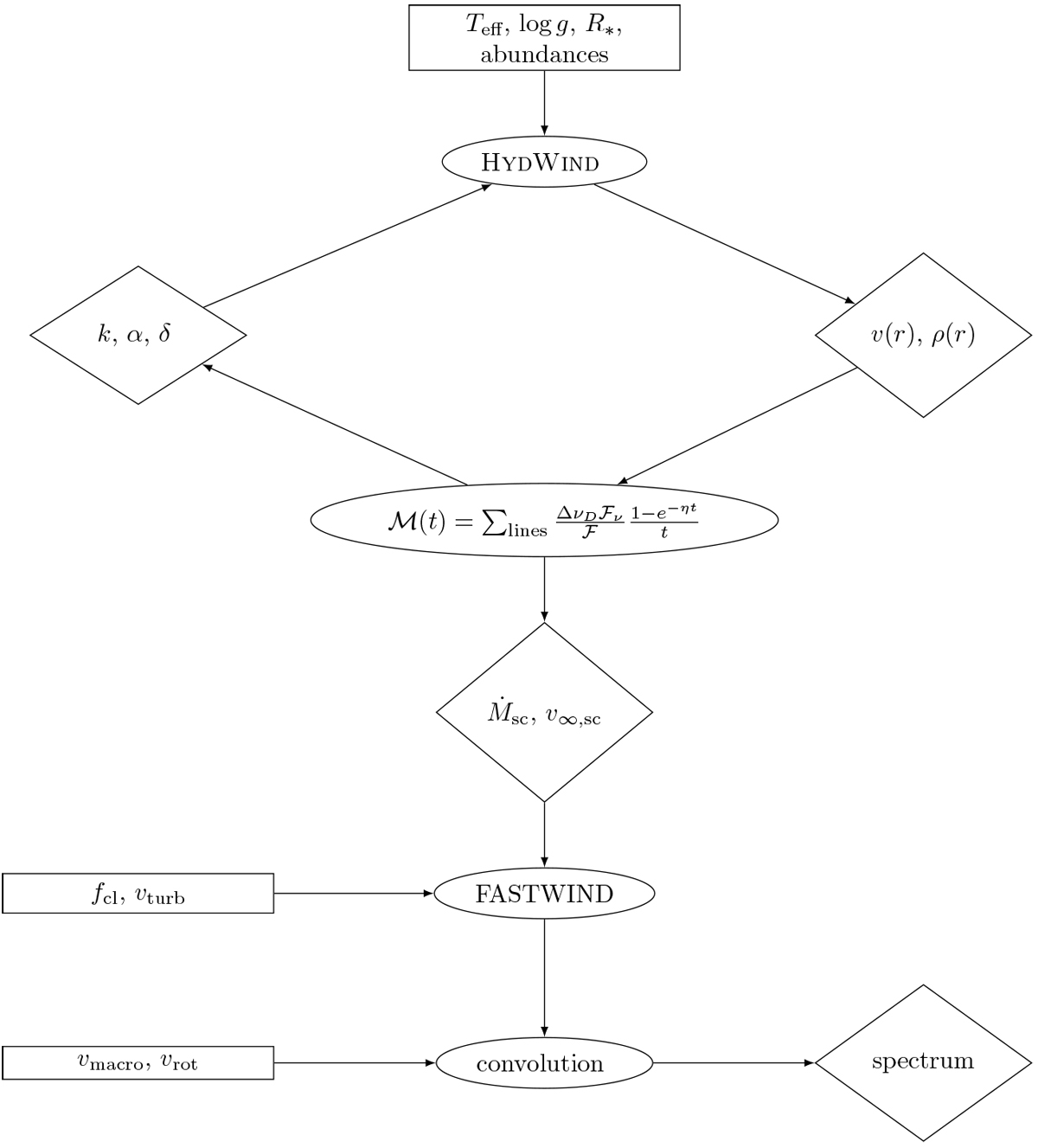
Scheme of the self-consistent m-CAK procedure combined with FASTWIND, showing the stage at which the different initial parameters (in rectangles) are set. Ellipses represent the processes or codes to be run, and the diamonds represent the outputs.

Current usage metrics show cumulative count of Article Views (full-text article views including HTML views, PDF and ePub downloads, according to the available data) and Abstracts Views on Vision4Press platform.

Data correspond to usage on the plateform after 2015. The current usage metrics is available 48-96 hours after online publication and is updated daily on week days.

Initial download of the metrics may take a while.