Open Access

Fig. 3

image

Download original image

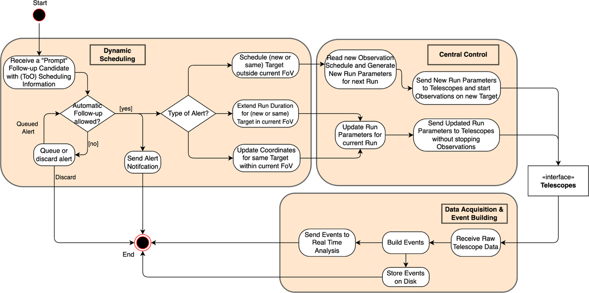
Functional view of the DAQ system as it reacts to a prompt follow-up candidate. The central functions are ‘Dynamic Scheduling’, ‘Central Control’ and ‘Data Acquisition and Event Building’. Further details can be found in Sect. 4. The implementation of these functions as components is described in Appendix B and shown in Fig. B.1.

Current usage metrics show cumulative count of Article Views (full-text article views including HTML views, PDF and ePub downloads, according to the available data) and Abstracts Views on Vision4Press platform.

Data correspond to usage on the plateform after 2015. The current usage metrics is available 48-96 hours after online publication and is updated daily on week days.

Initial download of the metrics may take a while.