Open Access

Fig. 3

image

Download original image

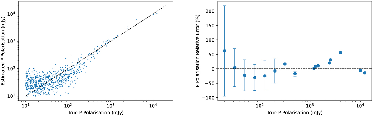
Estimation of total polarisation flux density of the validation sources. Left panel: correlation between true and estimated polarisation flux density. Right panel: polarisation relative error against the input polarisation flux density. The error bars represent the uncertainty of each bin, which we considered to be equal to the standard deviation. In both cases, the dashed black lines show the ideal case.

Current usage metrics show cumulative count of Article Views (full-text article views including HTML views, PDF and ePub downloads, according to the available data) and Abstracts Views on Vision4Press platform.

Data correspond to usage on the plateform after 2015. The current usage metrics is available 48-96 hours after online publication and is updated daily on week days.

Initial download of the metrics may take a while.