Open Access

Fig. 6

image

Download original image

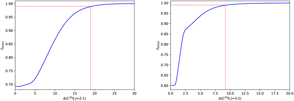
Blue lines are curves showing the theoretical dependencies of the HFS factors, f21HFS (left) and f32HFS (right), on the line width of the C33S main component for sources in which only the main component was detected. The red dotted vertical and horizontal lines indicate the values of the minimal line widths where the factors are reaching almost 1.0, 19.0 km s−1 for the J = 2−1 transition (f21HFS ∼ 0.99) and 9.2 km s−1 for the J = 3−2 transition (f32HFS ∼ 0.99).

Current usage metrics show cumulative count of Article Views (full-text article views including HTML views, PDF and ePub downloads, according to the available data) and Abstracts Views on Vision4Press platform.

Data correspond to usage on the plateform after 2015. The current usage metrics is available 48-96 hours after online publication and is updated daily on week days.

Initial download of the metrics may take a while.