Open Access

Fig. E.1

image

Download original image

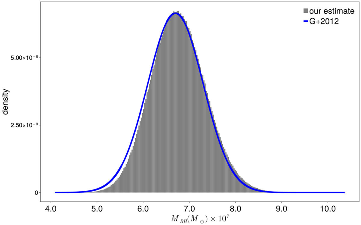
Probability density estimate for the black hole mass of 3C120 when fixing the delay τ to its posterior mean value of 27.4 days (grey histogram). The observed variance of the grey histogram is entirely due to the variance of the velocity dispersion as delay τ is fixed to its mean posterior value. The blue line corresponds to the Gaussian probability density Mbh = (6.7 ± 0.6) × 107 M reported in G+2012.

Current usage metrics show cumulative count of Article Views (full-text article views including HTML views, PDF and ePub downloads, according to the available data) and Abstracts Views on Vision4Press platform.

Data correspond to usage on the plateform after 2015. The current usage metrics is available 48-96 hours after online publication and is updated daily on week days.

Initial download of the metrics may take a while.