Open Access

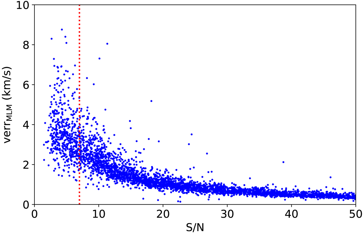
Fig. 6.

image

Download original image

MLM velocity errors as a function of S/N for the full sample of individual VLT/FLAMES LR8 spectra, selected to have vlos in the expected range for Sculptor stars (70 − 150 km s−1). The dashed red line indicates where the S/N > 7 cut, which is applied to the final selection, falls.

Current usage metrics show cumulative count of Article Views (full-text article views including HTML views, PDF and ePub downloads, according to the available data) and Abstracts Views on Vision4Press platform.

Data correspond to usage on the plateform after 2015. The current usage metrics is available 48-96 hours after online publication and is updated daily on week days.

Initial download of the metrics may take a while.