Open Access

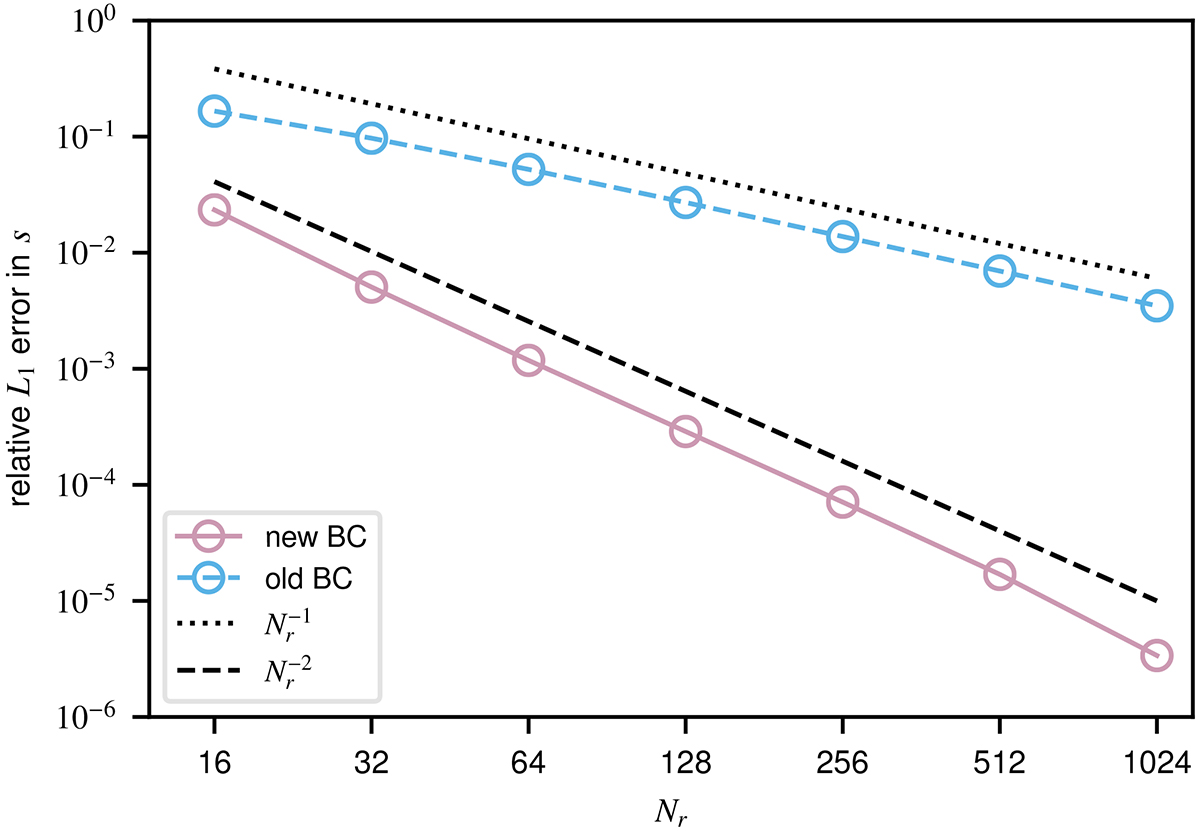
Fig. B.4.

image

Download original image

Numerical convergence of the solutions to the diffusion problem with the constant-temperature boundary condition used in the simulations of convective penetration (old BC) and with an improved version of the same boundary condition (new BC). Relative L1 errors in the specific entropy s are shown as a function of the radial grid resolution Nr. First- and second-order scaling laws are shown for reference.

Current usage metrics show cumulative count of Article Views (full-text article views including HTML views, PDF and ePub downloads, according to the available data) and Abstracts Views on Vision4Press platform.

Data correspond to usage on the plateform after 2015. The current usage metrics is available 48-96 hours after online publication and is updated daily on week days.

Initial download of the metrics may take a while.