Open Access

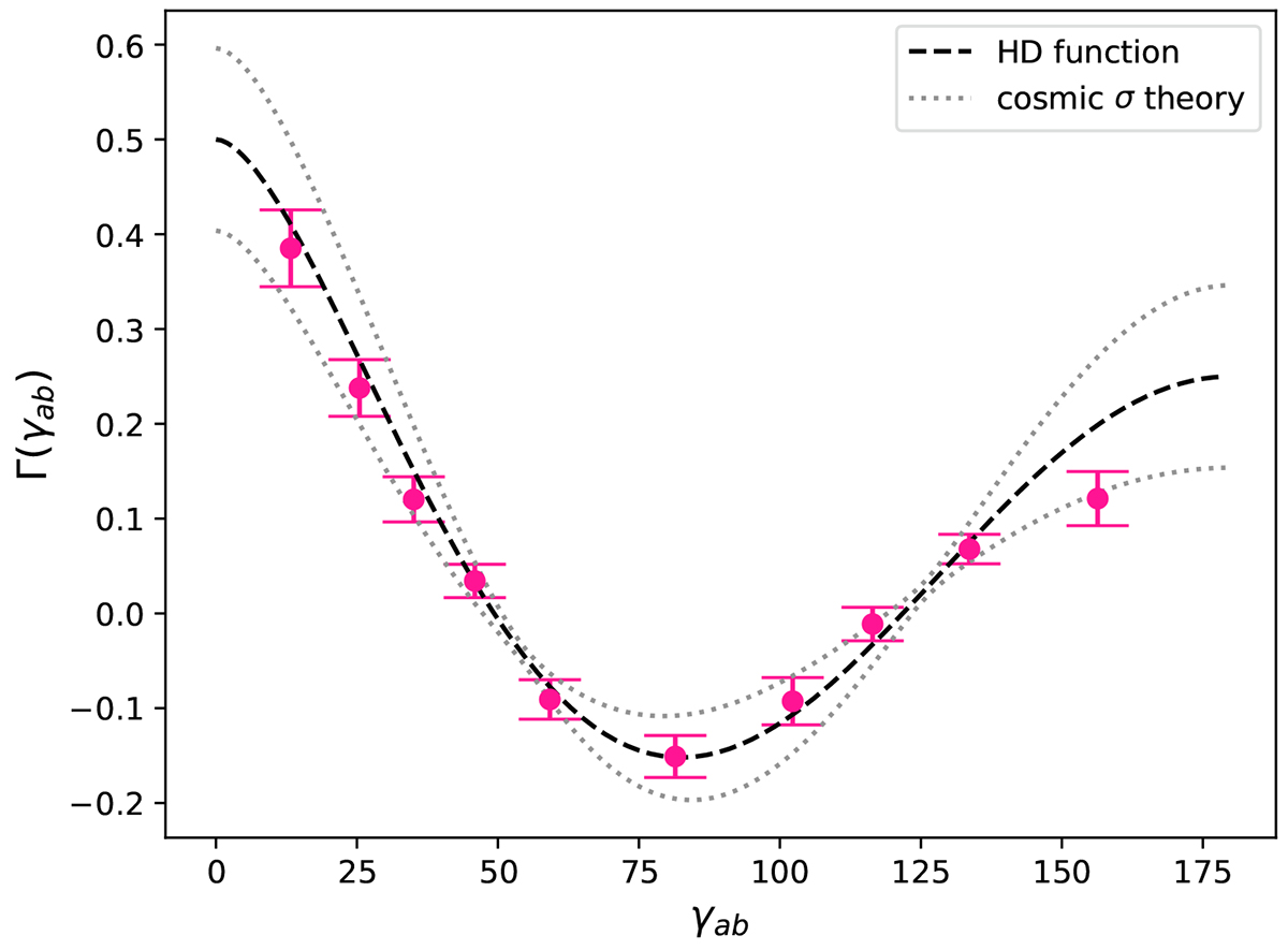
Fig. 4.

image

Download original image

HD correlation recovery for the LoudGWB_set. Each data point corresponds to the average of the optimal correlation estimators in that bin over all realisations. The expected cosmic variance is derived in Allen (2023).

Current usage metrics show cumulative count of Article Views (full-text article views including HTML views, PDF and ePub downloads, according to the available data) and Abstracts Views on Vision4Press platform.

Data correspond to usage on the plateform after 2015. The current usage metrics is available 48-96 hours after online publication and is updated daily on week days.

Initial download of the metrics may take a while.