Fig. 3

Download original image
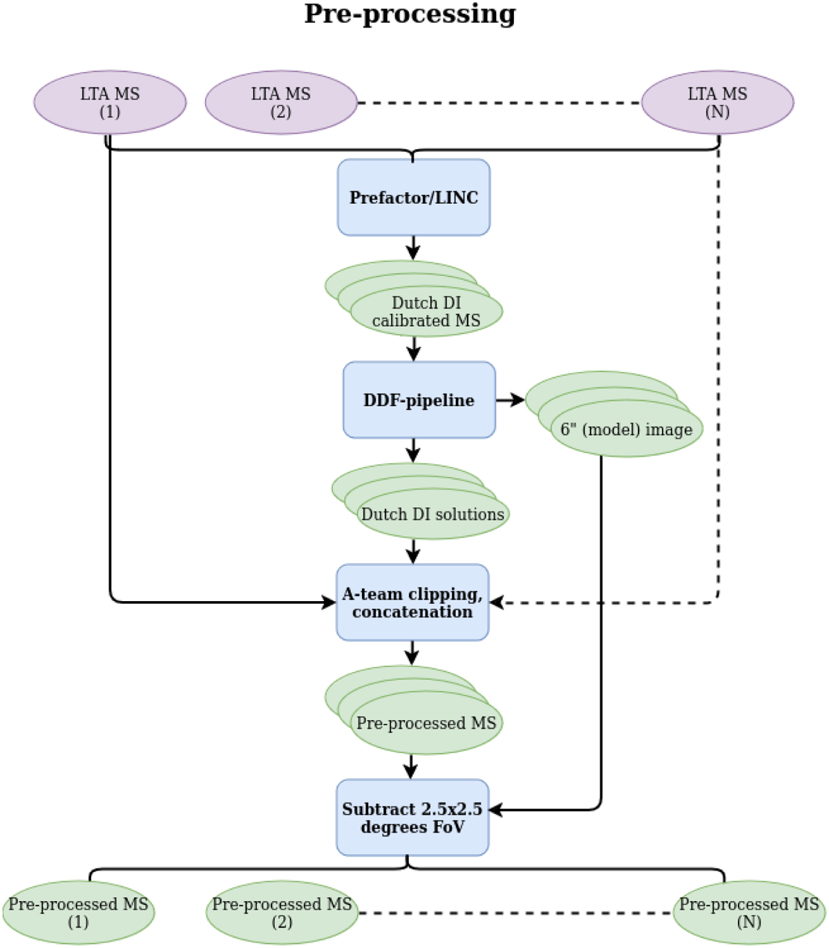
Workflow corresponding to the calibration steps explained in Sec. 3.1 for the general case with N observations. The workflow starts with the uv-data pulled from the LTA and ends with pre-calibrated uv-data, ready for calibrating the international stations for N different observations of the same field. Purple ovals are input data, blue boxes are operations on the data, and green ovals are output data. Stacked ovals imply that there are output products for each observation. Dashed lines indicate the presence of numerous observations that can run for this workflow in parallel. For a description of the calibration operations, we refer to Table 3.
Current usage metrics show cumulative count of Article Views (full-text article views including HTML views, PDF and ePub downloads, according to the available data) and Abstracts Views on Vision4Press platform.
Data correspond to usage on the plateform after 2015. The current usage metrics is available 48-96 hours after online publication and is updated daily on week days.
Initial download of the metrics may take a while.