Open Access

Fig. D.1

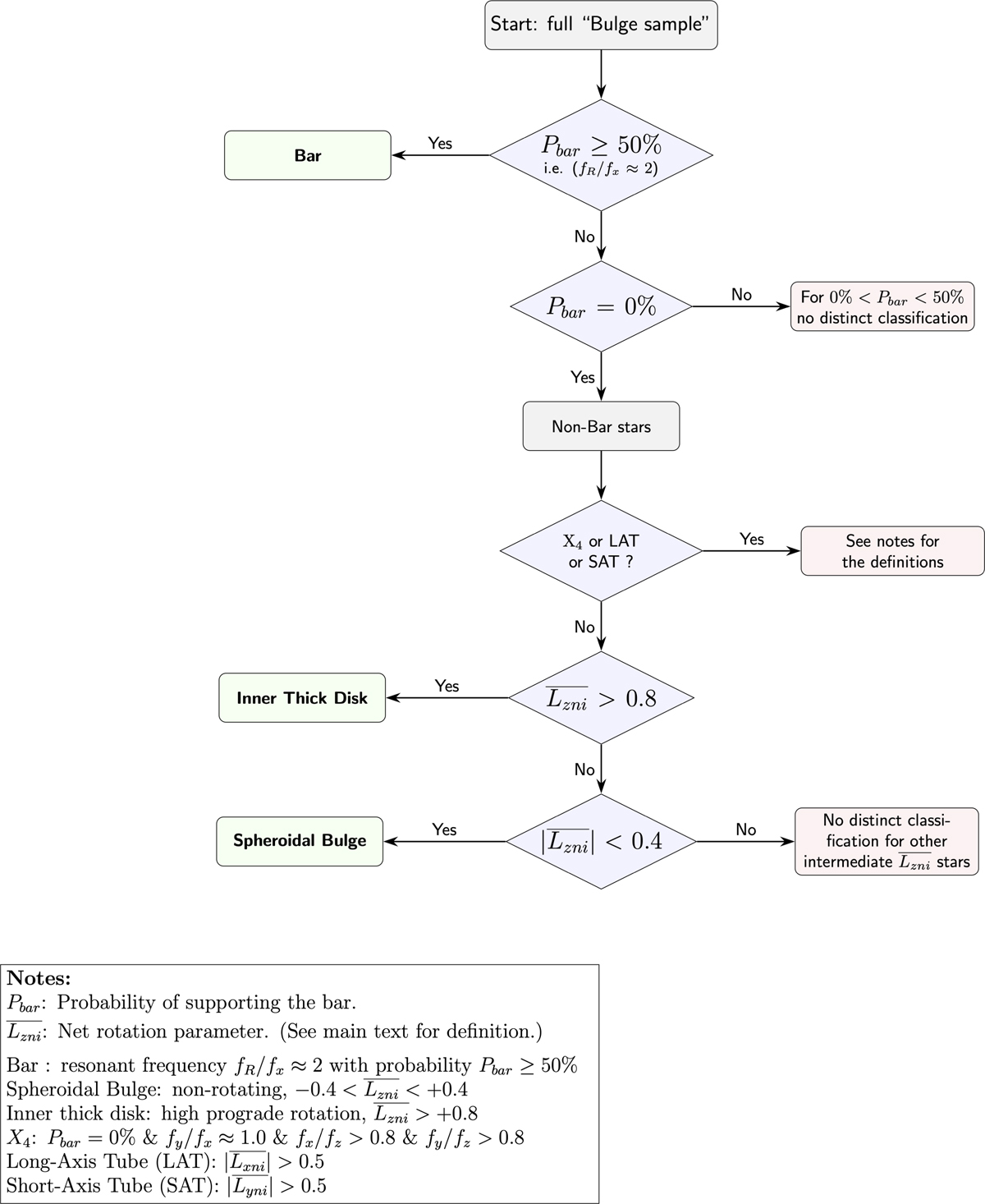
Fig. D.1 Refer to the following caption and surrounding text.

Download original image

Flowchart of the classification scheme, summarizing the sequence of criteria used to separate the stars into the bar, spheroidal bulge, and inner-thick disc components. The classification scheme first relies on the robust identification of the bar-supporting stars with a probabilistic approach. Subsequently, the X4 or the long- and short-axis tube orbits are extracted. Finally, the spheroidal bulge and the inner thick disc stars are classified based on the Lzni, i.e. the net rotation parameter.

Current usage metrics show cumulative count of Article Views (full-text article views including HTML views, PDF and ePub downloads, according to the available data) and Abstracts Views on Vision4Press platform.

Data correspond to usage on the plateform after 2015. The current usage metrics is available 48-96 hours after online publication and is updated daily on week days.

Initial download of the metrics may take a while.