Open Access

Fig. 4.

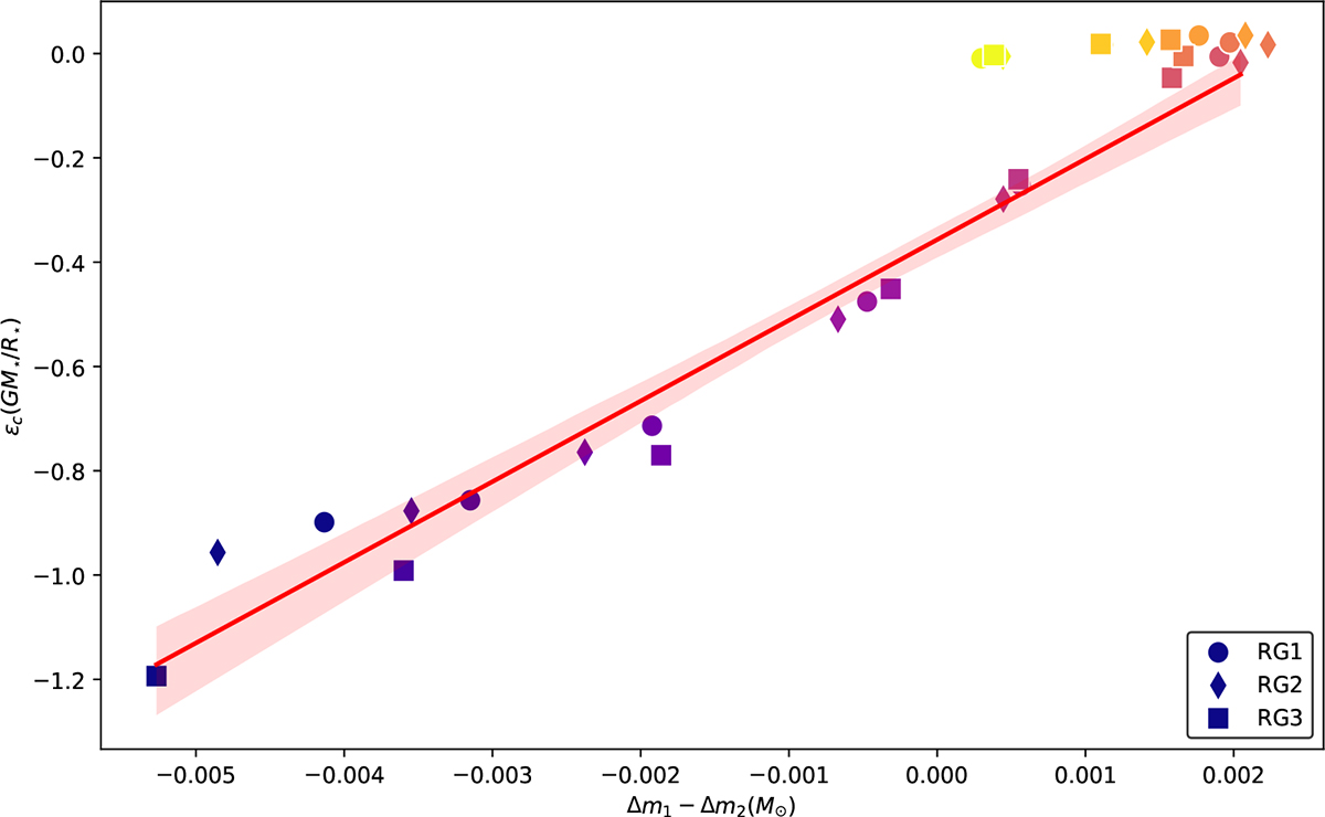
Fig. 4. Refer to the following caption and surrounding text.

Download original image

Relationship between the averaged specific orbital energy and the asymmetric mass loss. The symbol colors correspond to different values of β, matching the scheme in Fig. 1. The solid red line represents the best linear fit for cases where β ≤ 1, with the red shaded area indicating the 95% confidence interval. Note that the averaged specific orbital energy is normalized to GM/R.

Current usage metrics show cumulative count of Article Views (full-text article views including HTML views, PDF and ePub downloads, according to the available data) and Abstracts Views on Vision4Press platform.

Data correspond to usage on the plateform after 2015. The current usage metrics is available 48-96 hours after online publication and is updated daily on week days.

Initial download of the metrics may take a while.