Open Access

Fig. 2

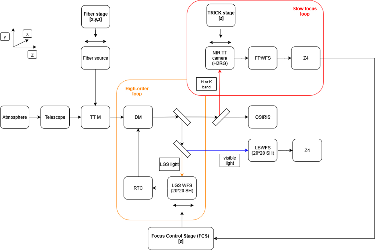
Fig. 2 Refer to the following caption and surrounding text.

Download original image

Keck I LGS-AO system scheme (Wizinowich et al. (2006), van Dam et al. (2006)). The high-order (all modes expect TT) loop is operated with the light coming from the LGSs, while the low-order loop is operated with NGS light. In the low-order loop, the TT and slow focus (Z4) sensing can be both performed using images provided by TRICK. The current approach for slow focus sensing is to use the LBWFS. The measured focus values are then used to compensate for the focus error by moving the FCS. OSIRIS is the science camera.

Current usage metrics show cumulative count of Article Views (full-text article views including HTML views, PDF and ePub downloads, according to the available data) and Abstracts Views on Vision4Press platform.

Data correspond to usage on the plateform after 2015. The current usage metrics is available 48-96 hours after online publication and is updated daily on week days.

Initial download of the metrics may take a while.