Free Access

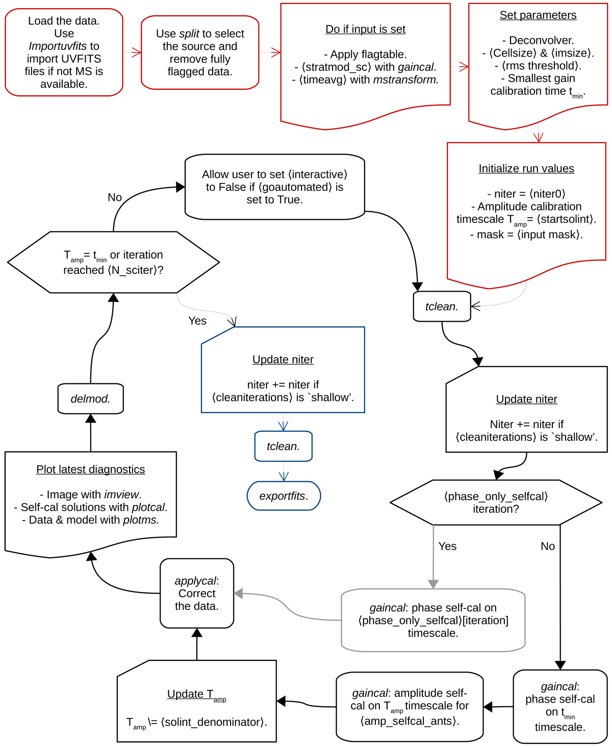
Fig. 4.

image

Overview of the rPICARD imager performing tclean and self-calibration iterations. CASA tasks used by the pipeline are written in italics, and input parameters are written inside angle brackets. The solutions from each self-calibration table are incremental with respect to all previous solutions. Interpolated values from good self-calibration results are used instead of failed (flagged) solutions unless an antenna is fully flagged. Optionally, only phase self-calibration can be performed or a single image can be made without any self-calibration. Within each tclean operation, the mask is updated between CLEAN cycles, by CASA if “auto-multithresh” is enabled and/or by the user in interactive mode.

Current usage metrics show cumulative count of Article Views (full-text article views including HTML views, PDF and ePub downloads, according to the available data) and Abstracts Views on Vision4Press platform.

Data correspond to usage on the plateform after 2015. The current usage metrics is available 48-96 hours after online publication and is updated daily on week days.

Initial download of the metrics may take a while.