| Issue |
A&A
Volume 670, February 2023
|
|
|---|---|---|
| Article Number | A171 | |
| Number of page(s) | 18 | |
| Section | Catalogs and data | |
| DOI | https://doi.org/10.1051/0004-6361/202243848 | |
| Published online | 23 February 2023 | |
A multifrequency characterization of the extragalactic hard X-ray sky
Presenting the second release of the Turin-SyCAT★
1
Dipartimento di Fisica, Università degli Studi di Torino,
via Pietro Giuria 1,
10125
Torino,
Italy
e-mail: This email address is being protected from spambots. You need JavaScript enabled to view it.
2
Department of Theoretical Physics and Astrophysics, Faculty of Science, Masaryk University,
Kotlářská 2,
Brno,
611 37,
Czech Republic
e-mail: This email address is being protected from spambots. You need JavaScript enabled to view it.
3
East Asian Observatory,
660 North A’ohōkū Place,
Hilo, HI
96720,
USA
4
Istituto Nazionale di Fisica Nucleare,
Sezione di Torino,
10125
Torino,
Italy
5
INAF–Osservatorio Astrofisico di Torino,
via Osservatorio 20,
10025
Pino Torinese,
Italy
6
INAF – Osservatorio di Astrofisica e Scienza dello Spazio,
via Piero Gobetti 101,
40129
Bologna,
Italy
7
Departamento de Ciencias Fisicas, Universidad Andres Bello,
Fernandez Concha 700,
Las Condes, Santiago,
Chile
8
Instituto Nacional de Astrofísica, Óptica y Electrónica,
Apartado Postal 51-216,
72000
Puebla,
Mexico
9
Dipartimento di Fisica e Astronomia G. Galilei, Univeristà di Padova,
Padova,
Italy
10
Eureka Scientific,
2452
Delmer Street Suite 100,
Oakland, CA
94602-3017,
USA
Received:
22
April
2022
Accepted:
8
August
2022
Abstract
Context. Nowadays, we know that the origin of the cosmic X-ray background (CXB) is mainly due to the integrated emission of active galactic nuclei. Therefore, in order to obtain a precise estimate of the contribution of different source classes to the CXB, it is crucial to achieve full characterization of the hard-X ray sky.
Aims. We present a multifrequency analysis of all sources listed in the third release of the Palermo Swift-BAT hard X-ray catalog (3PBC) with the goal of (i) identifying and classifying the largest number of sources adopting multifrequency criteria, with particular emphasis on extragalactic populations and (ii) extracting sources belonging to the class of Seyfert galaxies to present here the release of the second version of the Turin-SyCAT.
Methods. We outline a classification scheme based on radio, infrared (IR), and optical criteria that allows us to distinguish between unidentified and unclassified hard X-ray sources, as well as to classify those sources belonging to the Galactic and the extragalactic populations.
Results. Our revised version of the 3PBC lists 1176 classified, 820 extragalactic, and 356 Galactic sources, as well as 199 unclassified and 218 unidentified sources. According to our analysis, the hard X-ray sky is mainly populated by Seyfert galaxies and blazars. For the blazar population, we report trends between the hard X-ray and the gamma-ray emissions based on the fact that a large fraction of them also have a counterpart detected by the Fermi satellite. These trends are all in agreement with the expectations of inverse Compton models which are widely adopted to explain the blazar broadband emission. For the Seyfert galaxies, we present the second version of the Turin-SyCAT, including a total of 633 Seyfert galaxies, with 282 new sources corresponding to an increase of ~80% with respect to the previous release. Comparing the hard X-ray and the infrared emissions of Seyfert galaxies, we confirm that there is no clear difference between the flux distribution of the infrared-to-hard X-ray flux ratio of Seyfert galaxies Type 1 and Type 2. However, there is a significant trend between the mid-IR flux and hard X-ray flux, confirming previous statistical results in the literature.
Conclusions. We provide two catalog tables. The first is the revised version of the 3PBC catalog based on our multifrequency analyses. The second catalog table is a release of the second version of the Turin-SyCAT catalog. Finally, we highlight that extensive soft X-ray data are already available in the form of the Swift archive which can be used to search for potential counterparts of unidentified hard X-ray sources. All these datasets will be reduced and analyzed in a forthcoming analysis to determine the precise position of low-energy counterparts in the 0.5–10 keV energy range for 3PBC sources that can be targets of future optical spectroscopic campaigns; this is necessary to obtain their precise classification.
Key words: catalogs / methods: data analysis / X-rays: general
Catalogs are only available at the CDS via anonymous ftp to cdsarc.cds.unistra.fr (130.79.128.5) or via https://cdsarc.cds.unistra.fr/viz-bin/cat/J/A+A/670/A171
e-mail: This email address is being protected from spambots. You need JavaScript enabled to view it.
© The Authors 2023
Open Access article, published by EDP Sciences, under the terms of the Creative Commons Attribution License (https://creativecommons.org/licenses/by/4.0), which permits unrestricted use, distribution, and reproduction in any medium, provided the original work is properly cited.
This article is published in open access under the Subscribe to Open model. This email address is being protected from spambots. You need JavaScript enabled to view it. to support open access publication.
1 Introduction
The cosmic X-ray background (CXB) was discovered when the earliest X-ray astronomical rocket experiments were carried out (see e.g., Giacconi et al. 1962). It appeared as a diffuse component of X-ray radiation distributed in all directions. In recent decades, following its discovery, several different scenarios have been proposed to interpret its origin, such as new types of faint discrete X-ray sources whose integrated emission could be responsible for the CXB (e.g., Gilli et al. 1999, 2001) up to diffuse radiative processes occurring in the intergalactic space, such as exotic emission from dark-matter-particle decay (see e.g., Abazajian et al. 2001). However, the solution to this puzzle arose thanks to deep images obtained first with the ROentgen SATellite ROSAT (Hasinger et al. 1999) collected in the early 1990s, and more recently with Chandra X-ray telescope (Weisskopf et al. 2000), all revealing that about 80% of the CXB is resolved (Hasinger et al. 1998) between 0.5 keV and 2 keV as suggested by (Cavaliere & Setti 1976). At hard X-ray energies, the fraction of resolved CXB by Swift and INTEGRAL is of 2% (Bottacini et al. 2012) and by NuSTAR is of 35% (Harrison et al. 2016). Therefore, the origin of the CXB is nowadays established as being mainly due to the high-energy emission of the extragalactic discrete sources, the greatest fraction of which belongs to different classes of active galactic nuclei (AGNs; Gilli et al. 2007).
The first survey in the hard X-ray band was carried by the UHURU satellite (also known as SAS-1 Giacconi et al. (1971)). Since the discovery of the CXB, many surveys have been performed in the soft and hard X-ray bands, including Forman et al. (1978) who produced a catalog of 339 X-ray sources observed by the UHURU satellite in the 2–20 keV energy band. Levine et al. (1984), using the X-ray and Gamma-ray detector HEAO-A4 on board the HEAO 1 satellite (Rothschild et al. 1979), presented an all-sky survey in the 13–180 keV range detecting 77 new sources. The hard X-ray component of the CXB radiation, observable between 3 keV and up to 300 keV, shows a distinct peak at ~30 keV (Gruber et al. 1999), and is extremely uniform across the sky with the only exception being an overdensity along the Galactic plane (Valinia & Marshall 1998; Revnivtsev et al. 2006; Krivonos et al. 2007a). This component is again strictly connected with the AGN population emitting in the hard X-rays (Frontera et al. 2007).
The currently flying satellites, such as the INTErnational Gamma-Ray Astrophysics Laboratory INTEGRAL (Winkler et al. 2003) with its Imager on Board the INTEGRAL Satellite IBIS (Ubertini et al. 2003), and the Neil Gehrels Swift Observatory (Gehrels et al. 2004) with its Burst Alert Telescope (BAT, Barthelmy 2004) on board, carrying measurements in the hard X-rays, have significantly improved our understanding of the origin of the CXB and have helped to refine its measurement. The observed spectrum of the CXB is currently well described by the standard population synthesis model of AGNs, including the fraction of Compton-thick AGNs and the reflection strengths from the accretion disk and torus based on the luminosity- and redshift-dependent unified scheme (Ajello et al. 2008; Ueda et al. 2014). This is also shown in recent results achieved thanks to the NuSTAR observations in the 3–20 keV band (Krivonos et al. 2021a). This has also been possible thanks to improvements achieved in the preparation of hard X-ray source catalogs (see e.g., Markwardt et al. 2005; Beckmann et al. 2006; Churazov et al. 2007; Krivonos et al. 2007b, 2017, 2021b, 2022; Sazonov et al. 2007; Tueller et al. 2008; Cusumano et al. 2010; Bottacini et al. 2012; Bird et al. 2016; Mereminskiy et al. 2016; Oh et al. 2018) and the association of hard X-ray sources with their low-energy counterparts (e.g., Malizia et al. 2010; Koss et al. 2019; Bär et al. 2019; Smith et al. 2020) and their optical spectroscopy follow-ups (e.g., Masetti et al. 2006a,b, 2008, 2012, 2013; Parisi et al. 2014; Rojas et al. 2017; Marchesini et al. 2019).
There are three major catalogs built on observations collected in the last decade with two major space missions still active: (i) the Palermo Swift-BAT hard X-ray catalog (Cusumano et al. 2010), which is based on 54 months of the Swift-BAT operation, currently updated to its third release and with a fourth release ongoing1, (ii) the Swift-BAT all-sky hard X-ray survey, which published the 105-month Swift-BAT catalog (see e.g., Oh et al. 2018), and (iii) the INTEGRAL IBIS catalog in the energy range 17–100 keV (Bird et al. 2016), which was performed using the INTEGRAL Soft γ-ray Imager (ISGRI; Lebrun et al. 2003), the low-energy CdTe γ-ray detector on the IBIS telescope (Ubertini et al. 2003).
Here, we present an investigation of the third release of the Palermo Swift-BAT hard X-ray catalog (hereafter 3PBC), with particular emphasis on extragalactic sources, because the release of the next version is ongoing, and therefore results provided by our analysis could be used therein. The 3PBC is based on the data reduction and detection algorithms of the first Palermo Swift-BAT hard X-ray catalog (Segreto et al. 2010; Cusumano et al. 2010). The 3PBC is only available online2 and therefore we refer to its second release, the 2PBC (Cusumano et al. 2010), for further information. The 2PBC provides data in three energy bands, namely 15–30 keV, 15–70 keV, and 15–150 keV, for a total of 1256 sources above 4.8 σ level of significance, where 1079 hard X-ray sources have an assigned soft X-ray counterpart, while the remaining 177 are still unassociated. The total source number increased in 3PBC to 1593 when considering a signal-to-noise ratio (S/N) above 3.8, which is the catalog release we analyze here. Please note that only three 3PBC sources are detected at a S/N of lower than 5. The 3PBC catalog covers 90% of the sky down to a flux limit of 1.1 × 10−11 erg cm−2 s−1, decreasing to ~50% when decreasing the flux limit to 0.9 × 10−11 erg cm−2 s−1.
First, we verified source classification for all associated counterparts listed in the 3PBC, adopting a multifrequency approach. This analysis was corroborated by checking whether or not additional studies available in the literature and carried out after the last 3PBC release allowed us to obtain a more complete overview of source populations emitting in the hard X-rays. Our final goal was then to explore in detail those extragalactic sources identified as Seyfert galaxies (Antonucci & Miller 1985) to (i) release the second version of the Turin-SyCAT (Peña-Herazo et al. 2022) and thus (ii) refine our statistical analysis on the correlation found between the infrared (IR) and the hard X-ray fluxes for this extragalactic population. Additionally, we also aim to investigate possible connections between the hard X-ray and the gamma-ray emission in those blazars detected by Fermi-LAT. It is worth noting that, given our final aim, the classification task performed on the Galactic sources is mainly devoted to excluding them from the final sample of new Seyfert galaxies.
The present work will also be relevant for the association of hard X-ray sources with their low-energy counterparts, which will be included in the next releases of hard X-ray catalogs. In addition, we highlight that the proposed investigation will also provide a more complete overview of those sources that lack an assigned low-energy counterpart.
Finally, we note that our choice to work with the 3PBC rather than subsequent versions of hard X-ray catalogs is mainly motivated by the opportunity of having more multifrequency information available in the literature. However, a comparison with other recent catalogs, such as the 105-month Swift-BAT catalog3 (Oh et al. 2018) and the INTEGRAL hard X-ray catalog (Bird et al. 2016), is also included in the present analysis.
The structure of the paper is as follows: in Sect. 2, we describe various catalogs and surveys used to search for multifrequency information related to high- and low-energy counterparts of hard X-ray sources; in Sect. 3, we present our multifrequency classification scheme adopted to label source counterparts. Section 4 then focuses on the main results of the characterization of the extragalactic hard X-ray sources, while Sect. 5 is entirely devoted to the second release of the Turin-SyCAT catalog and the statistical analysis for the IR–hard X-ray connection. Finally, our summary, conclusions, and future perspectives are given in Sect. 6. A comparison between our classification analysis and the one used for the 3PBC is then reported in Appendix A.
We used cgs units unless stated otherwise. We adopted ΛCDM cosmology with ΩM = 0.286, and Hubble constant H0 = 69.6 km s−1 Mpc−1 (Bennett et al. 2014) to compute cosmological corrections, the same used for the first release of the Turin-SyCAT (Peña-Herazo et al. 2022). WISE magnitudes are in the Vega system and are not corrected for the Galactic extinction. As shown in our previous analyses (D’Abrusco et al. 2014, 2019; Massaro & D’Abrusco 2016), such a correction affects mainly the magnitude at 3.4 μm for sources lying at low Galactic latitudes (i.e., |b| < 20°), and it ranges between 2% and 5% of their magnitude values, and therefore does not significantly affect our results. We indicate the WISE magnitudes at 3.4, 4.6, 12, and 22 μm as W1, W2, W3, and W4, respectively. For all WISE magnitudes of sources flagged as extended in the AllWISE catalog (i.e., extended flag “ext_flg” greater than 0) we used values measured in the elliptical aperture. Sloan Digital Sky Survey (SDSS; Blanton et al. 2017; Abdurro’uf et al. 2022) and Panoramic Survey Telescope & Rapid Response System (Pan-STARRS; Chambers et al. 2016) magnitudes are in the AB system. Given the large number of acronyms used here, mostly due to different classifications and telescopes used, we summarized them in Table 1.
Acronyms used in the text.
2 Hunting counterparts of hard X-ray sources: Catalogs and surveys
This section provides a basic overview of all the major catalogs used to carry out cross-matching analyses across the whole electromagnetic spectrum. Here, we considered several (i) low-energy and multifrequency catalogs, listing sources detected in radio, IR, and optical surveys and/or based on literature analyses, and (ii) high-energy catalogs based on hard X-rays and γ-ray surveys.
It is worth noting that the 3PBC catalog is based on a moderately shallow survey, and therefore we expect relatively bright sources in the hard X-rays to also be bright at lower energies, at least for the extragalactic population of 3PBC sources, which are mainly AGNs. This limits the number of catalogs used to perform the cross-matching analysis and we used the same ones adopted in the original 3PBC analysis. Our analysis is also augmented by using NED4 and SIMBAD5 databases, where we queried all sources with a low-energy counterpart listed in the 3PBC before providing a final classification to verify the presence of updated literature information that is not reported in the catalogs adopted for the cross-matching analysis. All catalogs used in the current analysis are listed in Table 2.
2.1 Low-energy catalogs for cross-matching analysis
At low frequencies, from radio to X-ray energies below 10 keV, we mainly considered:
The Revised Third Cambridge catalog6 (3CR; Spinrad et al. 1985). This catalog provides radio and optical data for 298 extragalactic sources, and is the most powerful at low radio frequencies. It includes their positions, magnitudes, classification, and redshifts with only 25 sources still unidentified (Massaro et al. 2013b; Maselli et al. 2016; Missaglia et al. 2021). More than 90% of the CR population have available multifrequency observations at radio, IR, optical, and X-ray energies (see e.g., Massaro et al. 2015c; Maselli et al. 2016; Stuardi et al. 2018). The 3CR catalog was created with a flux density limit S178 ≥ 2 × 10−26 Wm(Hz)−1 at 178 MHz, spanning the Northern hemisphere with declination above −5 degrees. The 3CR catalog has also been augmented by a vast suite of multifrequency observations carried out in recent decades that provides all the information necessary to have a completed overview of the source classification (Madrid et al. 2006; Privon et al. 2008; Massaro et al. 2010, 2012c; Kotyla et al. 2016; Hilbert et al. 2016; Balmaverde et al. 2019, 2021; Jimenez-Gallardo et al. 2021).
The Fourth Cambridge Survey catalog (4C)7 is based on the radio survey that used the large Cambridge interferometric telescope at the Mullard Radio Astronomy Observatory at frequency 178 Mcs−1, detecting sources that have flux density S178 ≥ 2 × 10−26 Wm(Hz)−1. It was published in two papers, the first one listing 1219 sources at Declination between + 20° and + 40° (Pilkington & Scott 1965), and the second including 3624 sources in two Declination ranges, −07° to + 20° and + 40° to + 80° (Gower et al. 1967).
The Australia Telescope National Facility (ATNF)8 Pulsar catalog (Manchester et al. 2005) is a complete catalog listing more than 1500 pulsars (PSRs). Accretion-powered X-ray PSRs are not included in this catalog because they have different periods, which are unstable on short timescales. The catalog is based on the PSR database of 558 PSRs (Taylor et al. 1993) which was further supplemented by more recent PSR databases (Manchester et al. 2001; Edwards et al. 2001) to establish the ATNF PSR catalog.
The Catalog of Galactic Supernovae Remnants (SNRs)9 (Green 2017), which is an updated version of the original catalog of galactic SNRs (Green 1984), currently listing 295 SNRs built on the available results published in literature updated to 2016.
The fourth edition of the catalog of high-mass X-ray binaries in the Galaxy10 (Liu et al. 2006) provides 114 sources, and was updated with 35 newly detected sources, most of them being X-ray binaries with a Be type star or a supergiant star as an optical companion.
The seventh edition11 of the catalog of cataclysmic variables (CVs), low-mass X-ray binaries, and related objects (original paper Ritter & Kolb (2003)) lists 1166 cataclysmic variables, 105 low-mass X-ray binaries, and 500 related objects for a total of 1771 sources. The sources are provided with coordinates, apparent magnitudes, orbital parameters, stellar parameters, and other characteristics. The entire catalog is split into three tables provided online.
The fourth edition of the catalog of low-mass X-ray binaries in the Galaxy and Magellanic Clouds12 (Liu et al. 2007) contains 187 sources, and was updated with 44 newly discovered sources. The companion star of a low-mass X-ray binary is typically a K- or M-type dwarf star. Small percentages of the companion stars are G-type, red giants, or white dwarfs, and even smaller percentages of companions are A- and F-type stars. Sources are provided with their optical counterparts, spectra, X-ray luminosities, system parameters, stellar parameters of the components, and other parameters.
The Catalog and Atlas of Cataclysmic Variables13 (CVcat, Downes et al. 2005) presented its final release in January 2006, listing 1600 sources. The catalog provides all types of cataclysmic variables, including novae, dwarf-novae, nova-like variables, sources classified only as CVs, interacting binary white dwarfs (WDs), and possible supernovae. This catalog also contains all objects that have been classified as CVs at some point in the past and are no longer considered to be CVs. Those stars are labeled NON-CV and are provided along with relevant references.
To cross-match the sources with galaxy clusters, we used only the Abell catalog of rich galaxy clusters14 (Abell et al. 1989). This catalog was compiled based on a manual all-sky search for overdensities of galaxies on photographic plates. The catalog contains 4073 rich galaxy clusters, with at least 30 galaxies in the magnitude range between m3 and m3 + 2, where m3 is the magnitude of the third-brightest cluster galaxy.
Table of catalogs used in the cross-matching analysis.
2.2 High-energy surveys for cross-matching analysis
We also compared our classification of 3PBC sources with those of two hard X-ray catalogs (energies larger than 10 keV) and one of the latest releases of the Fermi catalog of γ-ray sources. The former comparison allows us to also obtain more information about the source classification in particular for the Galactic population, while the latter allows us to look for any trend between the hard X-ray and the γ-ray emission for the class of blazars. To carry out this task, we used the following catalogs.
The 105-month Swift-BAT catalog15 (Oh et al. 2018) is created from data of a uniform hard X-ray all-sky survey in the 14–195 keV band. It was developed using the same detector as the 3PBC catalog, but implementing different source algorithms to build X-ray images, data reduction, and source detection. Over 90% of the sky is covered down to a flux limit of 8.40 × 10−12 erg cm−2 s−1 and over 50% of the sky is covered down to a flux limit of 7.24 × 10−12 erg cm−2 s−1. The catalog provides 1632 hard X-ray sources detected above the 4.8 σ level, presenting 422 new detections compared to the previous version of 70-month Swift-BAT catalog (Baumgartner et al. 2013). The catalog contains 1132 extragalactic sources, of which 379 are Seyfert I, 448 are Seyfert II galaxies, 361 are Galactic sources, and 139 are unidentified sources. Objects in the 105-month Swift-BAT catalog are identified together with their optical counterparts by searching the NED and SIMBAD databases and archival X-ray data (e.g., Swift-XRT, Chandra, ASCA, ROSAT, XMM-Newton, and NuSTAR).
The INTEGRAL IBIS survey hard X-ray catalog16 (Bird et al. 2016)17 consists of 939 sources detected above a 4.5 σ significance threshold in energy band 17–100 using the (IBIS) hard X-ray telescope (Winkler et al. 2003). The catalog contains 120 previously undiscovered soft γ-ray emitters. We also checked our results by comparing them to the findings in Krivonos et al. (2022).
The second release of the fourth Fermi-LAT catalog of γ-ray sources18 (4FGL-DR2; Ballet et al. 2020), which was compiled based on the Large Area Telescope (LAT) on the Fermi Gamma-ray space telescope mission (Atwood et al. 2009), reports 723 new sources, increasing up to 5064 γ-ray sources. The catalog processed the first 10 yr of the data in the energy range between 50 MeV and 1 TeV. The largest class of Galactic sources in the 4FGL-DR2, which lists 292 sources, are the PSRs, while the extragalactic sample is dominated by blazars, with 2226 identified and/or associated BL Lac objects and flat spectrum radio quasars (QSOs), and 1517 additional blazar candidates of uncertain type.
2.3 Multifrequency catalogs for low-energy associations
Here, we provide a brief overview of the two multifrequency catalogs we used for our crossmatching analysis: the Roma-BZCAT (Massaro et al. 2015a) and the Turin-SyCAT (Peña-Herazo et al. 2022).
The fifth and most recent edition of the Roma-BZCAT catalog of blazars, which is based on multifrequency surveys and an extensive review of the literature19 (Massaro et al. 2015a), lists coordinates and multifrequency data for 3561 sources which either confirmed blazars or sources exhibiting blazar-like behavior. All sources included in the Roma-BZCAT are detected at radio frequencies. According to the Unified AGN model (Antonucci 1993; Urry & Padovani 1995), blazars are AGNs whose jet happens to be closely aligned with our line of sight, exhibiting strong variations, apparent superluminal motion, and emission extending across the whole electromagnetic spectrum.
The Turin-SyCAT (Peña-Herazo et al. 2022) multifrequency catalog of Seyfert galaxies was built using optical, IR, and radio selection criteria. Seyfert galaxies are AGNs, which are distinguished as type 1 and type 2 based on the observer’s angle (Antonucci & Miller 1985). All objects included in its first release have an optical spectroscopic classification, allowing us to establish their redshifts and classes precisely. The catalog presents 351 Seyfert galaxies, of which 233 are type 1 and 118 are type 2. In the analysis presented here, the second release of the Turin-SyCAT increased the number of sources therein substantially by 80% to 633 Seyfert galaxies. Details can be found in Sect. 5. All Turin-SyCAT sources with a 3PBC counterpart are detected in the 3PBC at a S/N above 6.
![]() |
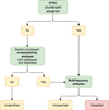
Fig. 1 Decision tree adopted in our analysis to distinguish between classified, unclassified, and unidentified hard X-ray sources (see Sect. 3.1 for a complete description). |
3 Classification
In order to classify the sources considered in the presented analysis, we adopted the following step-by-step analysis, as shown in Fig. 1 and according to the criteria outlined below. It is worth noting that we are not associating 3PBC sources with their low-energy counterparts, but only update the classification of the associated counterpart based on the latest releases of the multifrequency catalogs listed above, and/or follow-up observations that were performed after the 3PBC release (see e.g., Molina et al. 2009; Malizia et al. 2010, 2016; Landi et al. 2017; Ricci et al. 2017; Koss et al. 2017, and references therein).
3.1 Classification scheme
We started by inspecting the 3PBC (Cusumano et al. 2010) catalog. If a 3PBC source was found to have an assigned counterpart, we simply adopted the multifrequency criteria reported below in this section to classify it. For sources belonging to the extragalactic population, we then also verified its redshift estimate. In particular, for all extragalactic sources, which are the main focus of the current analysis, the presence of the optical spectrum or a description of it published in the literature is mandatory in order for it to be considered here as classified.
For all sources lacking an assigned low-energy counterpart in the original 3PBC, and therefore considered unassociated, we performed the cross-matching analysis with all catalogs reported in Sect. 2 and we also checked updated information in the NED and SIMBAD databases, if any. If no reliable counterpart was found within the BAT positional uncertainty region, we flagged the 3PBC source as unidentified. On the other hand, if a potential counterpart was found, as in the previous step, we adopted the multifrequency criteria to classify it and provide a redshift estimate if possible; for those for which we were successful, the associated source is indicated as classified.
Moreover, all associated sources that do not have optical spectrum available for their low energy counterpart and/or lack relevant information to determine their classification were labeled as unclassified.
All classified sources were then split into two main samples, distinguishing between Galactic and extragalactic populations. The sky distribution for both the Galactic and the extragalactic populations are shown in Fig. 2 and compared in Fig. 3. We identified nine classes and a few subclasses for both the extragalactic and the Galactic sources discussed in detail in the following subsections; see Tables 3 and 4.
![]() |
Fig. 2 Flowchart of the classification classes. Red cells represent categories leading to extragalactic sources, yellow are categories ending in non-extragalactic sources. Details about the numbers of sources in each class and subclass are provided in Tables 3 and 4. We note that classes and subclasses with only a few members are not included for clarity reasons. |
3.2 Criteria, classes, and distributions
3.2.1 Extragalactic sources
The largest fraction of sources identified in the extragalactic hard X-ray sky belongs mainly to the two classes of Seyfert galaxies and blazars (Oh et al. 2018; Paliya et al. 2019; Ajello et al. 2009), of which the latter account for 10–20% of the entire survey population (Diana et al. 2022). Therefore, given the possibility to use both the Roma-BZCAT and the Turin-SyCAT (Peña-Herazo et al. 2022) – which were built on the basis of multifrequency criteria – for all 3PBC classified sources that belong to these two catalogs, we adopted the same classification reported therein. Moreover, we also used the classification schemes used in these latter catalogs to identify new blazars and Seyfert galaxies to help future releases.
Blazars (class symbol: blz) are the largest known population of γ-ray sources (Abdo et al. 2010a; Massaro et al. 2012a; Abdollahi et al. 2020), and are dominated by nonthermal radiation over the whole electromagnetic spectrum (Urry & Padovani 1995; Massaro et al. 2009). Their observational features also include high and variable polarization, superluminal motions, very high observed luminosities coupled with a flat radio spectrum (Healey et al. 2007; Hovatta et al. 2012), peculiar IR colors (Massaro et al. 2011, 2013c, 2014; D’Abrusco et al. 2012), and a rapid variability from the radio to X-ray bands with weak or absent emission lines (Stickel et al. 1991). Blandford & Rees (1978) suggested that radiation from blazars could be interpreted as arising from a relativistic jet closely aligned with the line of sight. Blazars were therefore classified into four categories: (i) BL Lac objects (subclass symbol: bll) with featureless optical spectra or presenting only relatively weak and narrow emission lines mainly due to their host galaxies. (ii) BL Lacs with their optical–UV spectral energy distribution dominated by the emission of their host galaxy has a subclass symbol: bzg. (iii) Flat-spectrum radio QSOs (subclass symbol: fsrq) show typical broad emission lines over a blue continuum. (iv) Sources exhibiting blazar-like broad-band features, but lacking optical spectroscopic classification are classified as blazars of uncertain type (subclass symbol: bzu). According to the nomenclature of the Roma-BZCAT, BL Lacs and FSRQs are labeled BZBs and BZQs, respectively, while to avoid confusion here they are marked with the classification symbols bil and fsrq. This choice was adopted because, given the recent optical spectroscopic campaigns devoted to the search for γ-ray blazars (Landoni et al. 2015; Massaro et al. 2014; Ricci et al. 2015; Peña-Herazo et al. 2017, 2019; Paiano et al. 2017, 2020), a few more blazars not yet listed in the Roma-BZCAT were found as low-energy counterparts of 3PBC sources, and therefore to avoid confusion we did not use the Roma-BZCAT nomenclature. No further BZGs and/or BZUs were discovered in our analysis and therefore no different classification symbols with respect to those of the Roma-BZCAT were used in these cases.
Names for blazar-like counterparts of 3PBC sources were collected from the Roma-BZCAT if the source is listed therein; otherwise, in the final table, the name reported in one of the major radio surveys as NVSS (Condon et al. 1998) and/or SUMSS (Bock et al. 1999; Mauch et al. 2003) is used, taken from the NED database.
Seyfert galaxies (class symbol: sey) were originally defined mainly according to their morphology (Seyfert 1943) as galaxies with high-surface-brightness nuclei. Nowadays, they are identified spectroscopically as (mostly spiral) galaxies with strong, highly ionized emission lines. Seyfert galaxies come in two flavors, distinguished by the presence or absence of broad line emission in their optical spectra (Khachikian & Weedman 1971, 1974). Type 1 Seyfert galaxies (subclass symbol: syl) have both narrow and broad emission lines superimposed to their optical continuum. The former lines originate from a low-density ionized gas with density ranging between ~103 and 106 cm−3 and line widths corresponding to velocities of several hundred kilometers per second (e.g., Vaona et al. 2012), while broad lines are located only in permitted transitions, corresponding to electron densities of ~109 cm−3 and velocities of 104 km s−1 (e.g., Kollatschny & Zetzl 2013). Type 2 Seyfert galaxies (subclass symbol: sy2) show only narrow lines in their optical spectra (e.g., Weedman 1977; Miyaji et al. 1992; Capetti et al. 1999).
To classify Seyfert galaxies, we adopted all the same criteria reported in the Turin-SyCAT (Peña-Herazo et al. 2022) in terms of (i) the presence of the optical spectrum in the literature, (ii) radio, IR, and optical luminosities, (iii) and radio morphology. We chose this method because we include the new Seyfert galaxies discovered here in the second release of the Turin-SyCAT as described in the following sections.
Names for Seyfert-like counterparts of 3PBC sources were collected from the first edition of the Turin-SyCAT if the source is listed therein. If not, they are reported in the main table with a NED name taken mainly out of one of the following catalogs: 1RXS (Voges et al. 1999), 2MASSS (Skrutskie et al. 2006), 2MASX (Jarrett et al. 2000), or BAT105 (Oh et al. 2018). All Seyfert galaxies were then renamed according to the Turin-SyCAT nomenclature. All extragalactic sources that did not fall into the blazar and Seyfert classes mainly belong to the other two major classes: QSOs and radio galaxies.
Quasars (class symbol: qso) are AGNs with bolometric luminosities above ~1040 erg s−1. They have a broad spectral energy distribution and are emitting from radio to hard X-ray energies, having variable flux densities almost at all frequencies, mid-IR emission due to the dusty torus, and broad emission lines superimposed on an optical blue continuum Schmidt (1969). For this extragalactic source class, we also distinguished type 1 and type 2 QSOs on the basis of the presence of broad emission lines in their optical spectra according to the same criteria as those adopted for the Seyfert galaxies (Khachikian & Weedman 1974). To distinguish a Seyfert galaxy from a QSO we then also considered the same thresholds used to create the Turin-SyCAT (Peña-Herazo et al. 2022), indicating QSOs as sources with both (i) radio luminosity above 1040 erg s−1 and (ii) a mid-IR luminosity estimate at 3.4 μm above 1011 L⊙. The QSO counterparts of 3PBC sources are reported with a NED name, which was collected mainly from the following catalogs: 1RXS (Voges et al. 1999), 2MASSS (Skrutskie et al. 2006), 2MASX (Jarrett et al. 2000) and 1SXPS (Evans et al. 2014).
Radio galaxies (RDGs; class symbol: rdg) are radio-loud AGNs whose radio emission is at least 100 times that of normal elliptical galaxies and extends beyond tens of kiloparsecs (Urry & Padovani 1995; Moffet 1966; Massaro et al. 2011; Van Velzen et al. 2012), making these objects neatly distinct from the Seyfert galaxies. On the other hand, to distinguish between QSOs and RDGs, we adopted a radio morphological criterion where the latter clearly presents diffuse radio emission at a large scale when radio maps are available to check it. We used the same criteria and classification scheme recently adopted by (Capetti et al. 2017a,b). If the source was not listed with those names, we took the NED name mainly from 3C (Spinrad et al. 1985), 4C (Pilkington & Scott 1965; Gower et al. 1967), or 7C (Hales et al. 2007) catalogs.
We firstly classified RDGs on the basis of their radio morphologies at 1.4 GHz, distinguishing between classical FRI and FR II sources (Fanaroff & Riley 1974). On the other hand, we also considered the two subclasses of radio galaxies defined on the basis of their optical emission lines, distinguishing between high-excitation radio galaxies (HERGs; subclass symbol: herg) and low-excitation radio galaxies (LERGs; subclass symbol: lerg; Hine & Longair 1979). HERGs are almost always FRIIs, while LERGs can be either FRIs or FRIIs (Buttiglione et al. 2010).
We also considered galaxy clusters (class symbol: clu) as extragalactic sources of hard X-rays. Galaxy clusters are the largest gravity-bounded structures in the Universe, and are composed primarily of dark matter, highly ionized and extremely hot intra-cluster gas of low density, and galaxies (Sarazin 1986; Giodini et al. 2009). Their X-ray emission is mainly due to bremsstrahlung radiation of relatively hot particles in their intracluster medium in the soft X-rays (i.e., between 0.5 and 10 keV Nevalainen et al. 2003), although a tail of this emission is also detectable at higher energies (Ajello et al. 2010). As it is well known that some galaxy clusters were also detected by the BAT instrument on board Swift (Ajello et al. 2010), we reported 3PBC sources associated with them mainly when the cross-match with the Abell catalog indicated the possible presence of a galaxy cluster within the hard X-ray positional uncertainty region.
Finally, we highlight that a handful of extragalactic sources not belonging to the five major classes listed above fall into the following categories, being classified as starburst galaxies (class symbol: sbg), (Searle et al. 1973; Weedman et al. 1981), galaxies forming stars at unusually fast rates (103 times faster than in an average galaxy), X-ray-bright optically normal galaxies (class symbol: xbong) –which are normal galaxies not hosting an AGN but having substantial X-ray luminosity (Elvis et al. 1981; Comastri et al. 2002; Yuan & Narayan 2004) –, low-ionization nuclear emission-line region galaxies (class symbol: liner; Singh et al. 2013), and normal galaxies (class symbol: gal), the latter not hosting an AGN but in a few cases interacting with nearby companions. Names of the 3PBC counterparts for those sources were collected mainly from 2MASX (Jarrett et al. 2000) and 2MASS (Skrutskie et al. 2006) catalogs.
We list a preview of the first ten sources included in Table 5, our revised version of the 3PBC catalog in which we provide the 3PBC catalog name, coordinates, counterpart name, counterpart coordinates, spectroscopic redshifts, the classification in our class and subclass system, and the WISE counterpart name. We show examples of spectra of a few objects in Figs. 4 and 5.
![]() |
Fig. 3 Pie-chart showing the fractions of the main classification categories derived thanks to our revised analysis of the 3PBC. The representation of each category is as follows: 218 Unidentified (~13.7%), 199 Unclassified (~12.5%), 356 Galactic (~22.3%), and 820 Extragalactic (~51.5%). |
Numbers of 3PBC extragalactic sources associated in each class and subclass.
Numbers of the Galactic 3PBC sources associated in each class and subclass.
Our revised version of the 3PBC catalog.
3.2.2 Galactic sources
In our Milky Way, most of the sources emitting in the hard X-rays are X-ray binaries (Grimm et al. 2002), while the second dominant class of hard X-ray sources is the cataclysmic variables (Revnivtsev et al. 2008).
X-ray binaries (BINs; class symbol: bin) are systems of double stars containing compact stellar remnants, such as neutron stars, pulsars, or black holes, and a normal star which can range a variety of masses (e.g., Charles & Coe 2003; Knigge et al. 2011). The compact stellar remnant accretes material from its companion, creating continual or transient X-ray emission. X-ray binaries are classified based on their companion star, distinguishing between low-mass X-ray binaries (subclass symbol: lmxb) with a companion star of mass ≲ 1 M⊙ and high-mass X-ray binaries (subclass symbol: hmxb) usually accompanied by a star of mass ≳10 M⊙, where the accretion happens directly from a stellar wind of the companion star. Names for the BIN counterparts of 3PBC sources were collected mainly from the following catalogs: IGR (Bird et al. 2004), 1H, SWIFT (Ajello et al. 2010), and RX+XTE+SAX (Bade et al. 1992; Voges et al. 1999; Frontera et al. 2009).
Cataclysmic variables (CVs; class symbol: cv) are binary systems composed of a main sequence companion star and a compact stellar remnant which is a white dwarf (WD; Revnivtsev et al. (2008)). The accretion happens almost always via filling the Roche lobe of the companion star and subsequent formation of an accretion disk around the WD (Warner 1995). Their X-ray emission can originate from a variety of processes depending on the type of the CV. Cataclysmic variables which do not have strong magnetic fields accrete matter closer to the surface of the WD and produce sporadic eruptions. For four sources belonging to the CV class, we also indicated whether they are symbiotic stars or novae; however, given their relatively low number with respect to all CVs identified, we did not label these as subclasses and only report the source class. Names for the CV counterparts of 3PBC sources were collected mainly from the following catalogs: CV (Downes et al. 2005), IGR (Bird et al. 2004), 1RXS (Voges et al. 1999), and 2MASS (Skrutskie et al. 2006).
The hard X-ray sky is also populated by isolated X-ray pulsars (PSR; class symbol: psr) that are not hosted in X-ray binaries. As they can indeed be hosted in pulsar wind nebulae (subclass symbol: pwne) or supernova remnants, we highlight the presence of this extended emission around the PSR in the subclass column. On the other hand, if the hard X-ray emission is indeed due to a supernova remnant not hosting a neutron star, then we adopted a different class (subclass symbol: snr); in these cases, their hard X-ray emission is due to the thermal radiation of plasma heated in shocks coupled with nonthermal synchrotron radiation (see e.g., Vink 2012). Names for the PSR counterparts of 3PBC sources were collected mainly from the ATNF PSR catalog or other radio surveys.
As occurred for the extragalactic hard X-ray population, a handful of sources were also identified as belonging to normal stars (class symbol: str; coming with a subclass: yso for young stellar objects) and star clusters (class symbol: scl). X-ray emission from main sequence stars of masses >10 M⊙ can be due to discrete ionized metal lines in their spectrum. Young stellar objects, protostars, and T Tauri stars also exhibit X-ray radiation, predominantly emerging from magnetic coronae accreting material where shocks occur (Güdel & Nazé 2009). On the other hand, star clusters can appear as an amalgamation of point-like sources and extended X-ray emission. Their point-like component can be produced by hot stars and/or SNRs lasting a few thousand years, while their extended component is produced by star cluster wind formed by the interaction of stellar winds of massive O or B type stars, Wolf-Rayet stars, and supernovae explosions (e.g., Cantó et al. 2000; Law & Yusef-Zadeh 2004; Oskinova 2005). In addition, we also reported the classification for one microquasar (class symbol: mqso), namely: 3PBC J0804.7–2748. Microquasars are similar to quasars but are much smaller. Their radiation comes from a stellar-mass black hole or a neutron star accreting matter from a normal star (Mirabel 2010). In addition, we report one planetary nebula (class symbol: pn): 3PBC J1701.5–4306. A planetary nebula is the ejected atmosphere of a red giant ionized by the core of the leftover star. These form at the end of the life of a star with an initial mass in the range of ~1–8 solar masses. Lastly, we also labeled the Galactic center Sgr A* with the symbol: galcent.
![]() |
Fig. 4 Four images showing examples of the optical spectra of 3PBC counterparts identified in our refined analysis. Top left: Type I Seyfert galaxy 3PBCJ1201.2-0340. Top right: Type II Seyfert galaxy 3PBCJ0325.4-0606. Middle left: Flat spectrum radio quasar (fsrq) 3PBCJ0948.8+0021. Middle right: BL Lac object 3PBCJ1031.1+5053 (BZB in Roma-BZCAT Massaro et al. 2009 nomenclature). |
![]() |
Fig. 5 Left panel: Optical spectrum of the HERG 4C +29.30 associated with 3PBC J0840.0+2948 where main spectral emission and/or absorption lines are marked. Right panel: Optical image from the Pan-STARRS archive in the r band of 4C +29.30 with radio contours overlaid, drawn from the 3 GHz VLASS20 radio map extending beyond the host galaxy. |
![]() |
Fig. 6 Hammer-Aitoff projection derived thanks to our revised analysis of the 3PBC, showing unidentified and unclassified sources. |
3.2.3 Sky distributions
Starting from the total number of 1593 sources listed in the 3PBC catalog (Cusumano et al. 2010), we found that according to our analysis there are 218 unidentified hard X-ray sources (~13.7%) and 199 unclassified sources (~12.5%); see Fig. 3. The classified sources are distinguished into two main groups: 356 Galactic objects (~22.2%), and 820 extragalactic objects (~51.5%).
We show the sky distribution of 3PBC sources via the Hammer-Aitoff projection for both unclassified and unidentified cases (Fig. 6) and for classified sources, distinguishing between Galactic and extragalactic ones (Fig. 7). Given the source distributions for both unidentified and unclassified sources, which appear to be quite uniform over the whole sky, we might expect a large fraction of them to have an extragalactic origin. This could imply that the lack of classified counterparts is mainly due to missing follow-up spectroscopic observations, thus strengthening the need to complete the optical campaigns carried out to date (see e.g., Masetti et al. 2006a,b, 2009; Cowperthwaite et al. 2013). Fractions of other classes for extragalactic sources are shown in Fig. 8 and for Galactic classes in Fig. 9.
4 Characterizing the extragalactic hard X-ray sky
Our revised analysis of the 3PBC lists 820 extragalactic sources classified into nine classes: 129 blazars (blz), 10 galaxies (gal), 27 galaxy clusters (clu), 1 low-ionization nuclear emission-line region galaxy (liner), 26 quasars (qso), 25 radio galaxies (rdg), 593 Seyfert galaxies (sey), 5 star-burst galaxies (sbg), and 1 X-ray-bright optically normal galaxy (xbong). Table 3 reports those numbers together with the number of sources in their associated subclasses.
The most abundant class of extragalactic sources are Seyfert galaxies (Fig. 8), while the second-largest population of extra-galactic sources emitting in the hard X-rays is comprised of blazars. The K-corrected hard X-ray luminosity is shown in Fig. 10 as a function of the redshift with particular emphasis on the two classes of Seyfert galaxies and blazars. We used the measured spectral index reported in the 3PBC for computation of the K-correlation.
Once we had assigned the coordinates of each counterpart, we also cross-matched the 3PBC catalog with the AllWISE survey21 (Cutri et al. 2021) and found that adopting an association radius of 3.3”, as typically used in other analyses (D’Abrusco et al. 2019; Massaro et al. 2012b; de Menezes et al. 2020), we found 1279 mid-IR counterparts in the 1593 3PBC sources. It is worth noting that associating sources within this angular separation corresponds to a chance probability of having a spurious match of lower than ~2% (Massaro et al. 2013a, 2015b).
We also used the counterpart coordinates to carry out a cross-match between all blazars listed in the 3PBC and those associated with the 4FGL catalog. Of 129 blazars, 92 have a Fermi counterpart and a known redshift, with 25 of them belonging to the BL Lac class and 52 to that of FSRQs. For all these γ-ray-emitting blazars, we also found two tight correlations between their hard X-ray and γ-ray emissions as highlighted in Fig. 11. The first trend is between their hard X-ray and γ-ray fluxes, where a mild correlation is also reported: 0.52 is the measured value for the correlation coefficient for the whole blazar sample. The p-chance for all correlations is below 10–5 level of significance due to the high number of sources used to compute the correlation coefficients. A second trend was then indeed found between the photon indices of blazars measured in the 3PBC and in 4FGL catalogs.
Both trends highlighted for the blazar population emitting in the hard X-rays are expected given the nature of their emission (e.g., Acharyya et al. 2021). For BL Lac objects, the steep hard X-ray spectra could be due to emission arising from the tail of their synchrotron (Maraschi et al. 1992) component, and the flat γ-ray spectra are related to the peak of their inverse Compton bump at γ-ray energies (Maraschi et al. 1999; Marscher & Gear 1985; Dermer 1995). On the other hand, for the FSRQs, both the hard X-ray and γ-ray emission are due to their inverse-Compton component peaking in the γ-ray band (Acharyya et al. 2021). We also note that even if the broadband spectral energy distributions (SEDs) of BL Lacs are mainly interpreted as due to synchrotron self-Compton emission while that of FSQRs is interpreted as being due to external Compton radiation (Abdo et al. 2010b), relativistic particles responsible for both SED bumps are the same and therefore we could expect the fluxes in the hard X-rays and in the γ-rays to be connected on average (Wolter et al. 2008, see e.g.,).
![]() |
Fig. 7 Hammer-Aitoff projection based on our revised analysis of the 3PBC, showing Galactic and extragalactic sources. |
![]() |
Fig. 8 Fractions of extragalactic classes derived thanks to our revised analysis of the 3PBC. Individual classes have the following representation: 129 blz (~15.9%), gal 10 (~1.2%), 27 clu (~3.3%), 26 qso (~3.2%), 25 rdg (~3.1%), and 593 sey (~73.2%). We note that the liner, xbong, and sbg subclasses are omitted because of their small contribution (1, 4, and 5 members each, respectively). |
![]() |
Fig. 9 Fractions of galactic classes derived thanks to our revised analysis of the 3PBC. The classes are represented as follows: 231 bin (~66.6%), 83 cv (~23.9%), 21 psr (~6.1%), and 12 str (~3.5%). We note that classes galcent, mqso, and pn are omitted due to their small contribution (1 member each). |
![]() |
Fig. 10 K-corrected hard X-ray luminosity computed using the 15–150 keV flux reported in the 3PBC. Given the high numbers of sources used to compute the correlation coefficients, the p-chance for all correlations is below 10−5 level of significance. Seyfert galaxies are reported as red squares, blazars as blue circles, and all other extragalactic sources as green triangles. Statistical uncertainties are smaller than the size of the points. |
5 Second release of the Turin-SyCAT
We found 282 new Seyfert galaxies resulting from our analysis of the extragalactic hard X-ray sky presented in the previous sections. Adding all new Seyfert galaxies to those already included in the first release of the Turin-SyCAT, its second release lists 633 Seyfert galaxies: 351 type 1 and 282 type 2. We therefore added a total of 118 type 1 and 164 type 2 Seyfert galaxies and also present here an updated analysis of the IR–hard X-ray connection including all new sources.
Sources added in the second release of the Turin-SyCAT were selected according to the same procedure as in Peña-Herazo et al. (2022). These strict selection criteria allow us to have a negligible fraction of contaminants because we selected only extragalactic sources with a Seyfert-like optical spectrum and:
a published optical spectrum;
a luminosity in radio lower than <1040 erg s−1 if a counterpart is listed in the two major radio surveys (i.e., NVSS and SUMSS Condon et al. 1998; Mauch et al. 2003, respectively);
a counterpart in the AllWISE Source catalog with a mid-IR luminosity at 3.4 μm less than 3 × 1011 L⊙. This was mainly adopted to avoid the selection of QSOs.
Figure 12 presents the redshift distribution of Turin-SyCAT second release. The source number for both classes drastically drops after z > 0.2, which also occurs for those listed in the first release, and the source with the highest redshift is SY2 J0304–3026 at 0.436. We compare the redshift distribution of all Seyfert galaxies (Fig. 13), only Type 1 Seyfert galaxies (Fig. 14), and only Type 2 Seyfert galaxies (Fig. 15) between the first release of the Turin-Sycat and its presented second release.
With respect to the previous Turin-SyCAT first release, we modified the name of SY2 J2328+0330 to SY2 J2329+0331–which has a WISE counterpart J232903.90+033159.9 – because a new Seyfert type 2 galaxy was associated with its mid-IR counterpart J232846.65+033041.1 and has therefore been named SY2 J2328+0330.
We list all sources included in the Turin-SyCAT second release in Table 6 where we provide SyCAT first release and SyCAT second release IDs, SyCAT name, coordinates, spectroscopic redshifts, and WISE counterpart, as well as 3PBC counterpart names, flux, and flags to indicate if the source is also associated in 3PBC and BAT105 catalogs. We also provide a flag to point out those added in this second release.
On the basis of the new Seyfert galaxies discovered here, we refined the connection between their hard X-ray and the mid-IR emission (Assef et al. 2013). This connection is related to the reprocessed radiation from the dust of all energy absorbed from the optical and UV wavelengths in the central engine of Seyfert galaxies (e.g., Elvis et al. 2009). The high-energy emission measures an intrinsic radiated luminosity above ~10keV, while WISE 12 μm and 22 μm are related to the reprocessed radiation from the dust of all energy absorbed from the optical and UV wavelengths.
Mid-IR fluxes show a significant correlation with the hard X-ray fluxes, similar to those highlighted using Seyfert galaxies listed in the Turin-SyCAT first release, as shown in Fig. 16. Comparing integrated fluxes, such as F12 and FHX, we found a linear correlation coefficient of 0.54 (correspondent to a slope of 1.09 ± 0.10 given the measured dispersion) for Seyfert 1 and 0.45 (slope of 1.20 ± 0.16) for Seyfert 2 galaxies, respectively. F12 is the integrated flux at 12 μm derived from the WISE magnitude and FHX is the integrated hard X-ray flux in the 15–150 keV energy range both in units of erg cm–2 s–1. This is in agreement with results presented on the statistical analysis of Seyfert galaxies listed in the Turin-SyCAT first release where we measured a correlation coefficient of 0.57, with a slope of 1.02 ± 0.10 and a coefficient of 0.52 (slope of 0.93 ± 0.16), for Seyfert 1 and 2 galaxies, respectively. On the other hand, also comparing mid-IR at lower frequencies with the hard X-ray flux (i.e., F22 vs FHX), where F22 is the integrated flux at 22 microns derived from the WISE magnitude in units of erg cm−2 s−1, we found a correlation coefficient of 0.55 (with a slope of 1.11 ± 0.10) for type 1 Seyfert galaxies and 0.46 (slope of 1.08 ± 0.17) for type 2 Seyfert galaxies.
Considering both classes together, because they show similar mid-IR to hard X-ray ratios, we found a correlation coefficient of 0.51 and a slope of 1.1 ± 0.08 for both hard X-ray flux Fhx correlations with F12 and F22, which are all in agreement with previous results based on the Turin-SyCAT first release.
We also cross-matched sources listed in Turin-SyCAT second release with the point source catalog of the InfraRed Astronomical Satellite (IRAS)22, using the positional uncertainties reported therein. We obtained 67 new matches for a total of 216 Seyfert galaxies with an IRAS counterpart, of which 89 type 1 and 127 type 2 at 60 μm and 100 μm, respectively. As in our previous analysis (Peña-Herazo et al. 2022), we then also tested possible trends between the IR fluxes at 60 μm and 100 μm and the hard X-ray flux. We found no clear correlation, as evident in Fig. 17, and again these results are in agreement with our previous findings based on Turin-SyCAT first release. Moreover, we did not expect any correlation while inspecting trends between IR and hard X-ray fluxes because the cold dust, which is mainly responsible for the emission at 60 μm and 100 μm, is not significantly affected by the behavior of the central AGN but is mainly linked to the star formation occurring in Seyfert galaxies (Rodriguez Espinosa et al. 1987).
The strict multi-frequency selection criteria that we used to select Turin-SyCAT sources allowed us to minimize the possible contamination of other source classes, thereby strengthening our results. Therefore, we remind the reader that we visually inspected the optical spectra of all the Turin-SyCAT galaxies, allowing us to measure their redshifts and establish their proper optical classification.
![]() |
Fig. 11 Top: Hard X-ray vs γ-ray and hard X-ray vs photon index (bottom) for all the blazars of our sample. We can see that BL Lacs are steeper in hard X-rays and flatter in γ-rays (bottom), while their hard X-ray vs γ-ray flux distribution (top) appears similar. |
![]() |
Fig. 12 Redshift distribution of Turin-SyCAT Seyfert galaxies. Type 1 in black, type 2 in yellow. |
Second version of the Turin-SyCAT catalog.
![]() |
Fig. 13 Redshift distribution of all Seyfert galaxies from first release of the Turin-SyCAT compared to those listed in the second release. |
![]() |
Fig. 14 Redshift distribution of Type 1 Seyfert galaxies from first release of the Turin-SyCAT compared to the presented second release. |
![]() |
Fig. 15 Redshift distribution of Type 2 Seyfert galaxies from first release of the Turin-SyCAT compared to the presented second release. |
![]() |
Fig. 16 Mid-IR fluxes at 12 μm (left panel) and 22 μm (right panel) as a function of hard X-ray flux. Regression lines were computed for the correlations between the W3 integrated flux and that in the hard X-ray band from the 3PBC, for both Seyfert 1 and 2 galaxies, marked in black and yellow, respectively. The dashed black line corresponds to the regression line computed for the whole sample, while the straight black and yellow lines mark that for type 1 and type 2 Seyfert galaxies, respectively. The correlation coefficients are reported in Sect. 5. |
6 Summary, conclusions, and future perspectives
The CXB is nowadays established to constitute mainly an integrated emission of discrete sources, primarily arising from AGNs (Gilli et al. 2007). Having precise knowledge of the population and properties of various types of AGNs is therefore crucial to improving our knowledge of the CXB.
In this work, we focus on the analysis of the 3PBC catalog (Cusumano et al. 2010), in particular focusing on the extragalactic source population, with an additional aim to discover new Seyfert galaxies that can be included in the presented Turin-SyCAT second release. The 3PBC provides 1593 sources above a S/N of 3.8; approximately 57% sources appear to have a clear extragalactic origin while 19% belong to our Milky Way, and the remaining 24% are yet unknown. Results of our multifrequency investigation are also based on those recently found for the 105-month Swift-BAT catalog (Oh et al. 2018) and the INTEGRAL IBIS hard X-ray survey in the energy range 17–100 keV (Bird et al. 2016). For comparison, the original release of the 3PBC catalog listed 521 Seyfert galaxies, 109 blazars, 362 unclassified sources, and 244 unidentified sources, all classified according to our classification scheme while in the refined version presented here there are 593 Seyfert galaxies, 129 blazars, 199 unclassified sources, and 218 unidentified sources. It is worth highlighting that, on the basis of our classification criteria, although they had an assigned class in the original 3PBC catalog, we indicated 98 sources as unclassified because of a lack of information. All details about how we interpreted 3PBC original classes according to our classification scheme are reported in Appendix A and Table A.1.
Thanks to our analysis we (i) developed a multifrequency classification scheme for hard X-ray sources that can also be adopted to investigate different high-energy surveys, (ii) to investigate the main properties of sources populating the extragalactic hard X-ray sky, and finally to extract other Seyfert galaxies now included in the second release of the Turin-SyCAT catalog presented here.
We worked with the 1593 sources of the 3PBC catalog, comparing them with various other catalogs mentioned in the paper and adopting the following classification scheme criteria. Firstly, we checked if the 3PBC source has an assigned counterpart; if not, we performed multifrequency cross-matching analyses across the available literature to search for counterparts. Sources without counterparts were assigned to the unidentified category. Those found to have a counterpart, together with sources that already have a counterpart in the 3PBC catalog, were further inspected with multifrequency analyses. Sources lacking sufficient information to assign their class were put in the unclassified category, with the remaining sources going in the classified category. We further distinguish the classified sources into Galactic and extragalactic and purely focus on the extragalactic sources in this work.
The results obtained from our analysis can be outlined as follows:
The final revised 3PBC catalog we present in this study lists 1176 classified, 820 extragalactic, and 356 Galactic sources, with 218 unidentified and 199 unclassified sources. The original version of the 3PBC catalog listed 244 unidentified and 362 unclassified sources counted according to our classification scheme (see Appendix A for more details). We improved the fraction of 15.3% unidentified sources to 13.7% (from 244 to 218 sources) and the fraction of 22.7% unclassified sources to 12.5% (from362 to 199 sources). Itis importantto highlight that 98 sources were classified in the original 3PBC catalog, but they were indeed listed as unclassified according to our refined analysis because they lacked multifrequency information.
The hard X-ray sky is mainly populated by nearby AGNs, where the two largest known populations of associated AGNs are Seyfert galaxies (~79%) and blazars (~17%).
We report the trends between the hard X-ray and the gammaray emissions of those blazars that are also listed in the 4FGL as expected by the models widely adopted to explain their broadband SED.
In the presented second release of the Turin-SyCAT, we list 633 Seyfert galaxies, with 282 new ones added here thus correspondent to increase their number by ~80% with respect to its first release.
We updated the statistical analysis carried out comparing the hard X-ray and the IR emissions of Seyfert galaxies. All results obtained are in agreement with those previously found even if now the analysis appears more robust as it was performed with a sample of Seyfert galaxies increased by ~80% with respect to the first release of the Turin-SyCAT.
Finally, we already checked the presence of SWIFT observations carried out using the X-ray telescope on board for the sample of unidentified hard X-ray sources and found that more than 95% of them have at least a few ksec exposure time available. The next step of the present analysis will therefore be to search for the potential soft-X-ray counterpart of these 3PBC unidentified sources to obtain their precise position, which is necessary to carry out optical spectroscopic campaigns aimed at identifying the whole sky seen between 15 and 150 keV.
![]() |
Fig. 17 Fluxes at 60 μm (left panel) and 100 μm (right panel) as a function of hard X-ray flux. Seyfert 1 and 2 galaxies are marked in black and yellow, respectively. No neat trend is evident between the two emissions. |
Acknowledgements
We thank the anonymous referee for useful comments that led to improvements in the paper. M.K. and N.W. are supported by the GACR grant 21–13491X. E.B. acknowledges NASA grant 80NSSC21K0653. M.K. was supported by the Italian Government Scholarship issued by the Italian MAECI. V.C. acknowledges support from CONACyT research grants 280789 (Mexico). F.M. wishes to thank Dr. G. Cusumano for introducing him to the Palermo BAT Catalog project. We would like to thank A. Capetti for his work done on the 1st version of the Turin-SyCAT, which was relevant for this work. This investigation is supported by the National Aeronautics and Space Administration (NASA) grants GO0-21110X, GO1-22087X, and GO1-22112A. This research has made use of the NASA/IPAC Infrared Science Archive, which is funded by the National Aeronautics and Space Administration and operated by the California Institute of Technology. Funding for the Sloan Digital Sky Survey IV has been provided by the Alfred P. Sloan Foundation, the U.S. Department of Energy Office of Science, and the Participating Institutions. SDSS-IV acknowledges support and resources from the Center for High-Performance Computing at the University of Utah. The SDSS website is www.sdss.org. SDSS-IV is managed by the Astrophysical Research Consortium for the Participating Institutions of the SDSS Collaboration including the Brazilian Participation Group, the Carnegie Institution for Science, Carnegie Mellon University, Center for Astrophysics | Harvard & Smithsonian, the Chilean Participation Group, the French Participation Group, Instituto de Astrofísica de Canarias, The Johns Hopkins University, Kavli Institute for the Physics and Mathematics of the Universe (IPMU)/University of Tokyo, the Korean Participation Group, Lawrence Berkeley National Laboratory, Leibniz Institut für Astrophysik Potsdam (AIP), Max-Planck-Institut fur Astronomie (MPIA Heidelberg),Max-Planck-Institut fur Astrophysik (MPA Garching), Max-Planck-Institut für Extraterrestrische Physik (MPE), National Astronomical Observatories of China, New Mexico State University, New York University, University of Notre Dame, Observatário Nacional/MCTI, The Ohio State University, Pennsylvania State University, Shanghai Astronomical Observatory, United Kingdom Participation Group, Universidad Nacional Autónoma de México, University of Arizona, University of Colorado Boulder, University of Oxford, University of Portsmouth, University of Utah, University of Virginia, University of Washington, University of Wisconsin, Vanderbilt University, and Yale University. The Pan-STARRS1 Surveys (PS1) and the PS1 public science archive have been made possible through contributions by the Institute for Astronomy, the University of Hawaii, the Pan-STARRS Project Office, the Max-Planck Society, and its participating institutes, the Max Planck Institute for Astronomy, Heidelberg and the Max Planck Institute for Extraterrestrial Physics, Garching, The Johns Hopkins University, Durham University, the University of Edinburgh, the Queen’s University Belfast, the Harvard-Smithsonian Center for Astrophysics, the Las Cumbres Observatory Global Telescope Network Incorporated, the National Central University of Taiwan, the Space Telescope Science Institute, the National Aeronautics and Space Administration under Grant No. NNX08AR22G was issued through the Planetary Science Division of the NASA Science Mission Directorate, the National Science Foundation Grant No. AST–1238877, the University of Maryland, Eotvos Lor and University (ELTE), the Los Alamos National Laboratory, and the Gordon and Betty Moore Foundation. This publication makes use of data products from the Wide-field Infrared Survey Explorer, which is a joint project of the University of California, Los Angeles, and the Jet Propulsion Laboratory/California Institute of Technology, funded by the National Aeronautics and Space Administration. TOPCAT and STILTS astronomical software (Taylor 2005) were used for the preparation and manipulation of the tabular data and the images.
Appendix A Re-classification of the original 3PBC based on our classification scheme
We compare our refined classification for the counterparts of 3PBC sources with those previously assigned in the original catalog. To perform this, we first “translate” the original 3PBC classes into our classification scheme according to the following criteria. For the Galactic objects we consider (i) all sources classified in the original 3PBC as HXB, LXB, XB, XB*, V* being indicated as “bin” (i.e., binary systems); (ii) those previously labeled AM*, CV, CV*, DN*, DQ*, EB*, NL*, No currently belong to the “cv” class (i.e., cataclysmic variables); while (iii) those few classified as Psr are all “psr”, SNR is “snr”, and PN simply “pn” (i.e., pulsars, supernova remnants, and planetary nebulae, respectively). On the other hand, for the extragalactic classes: (i) sources labeled BLA and BZC in the original 3PBC are indicated as “blz” (i.e., blazars); (ii) Sy*, SyG, Sy1, Sy2 are all classified as “sey” according to our scheme (i.e., Seyfert galaxies) while (iii) QSO are “qso” and rG is “rdg” (i.e., being quasars and radio galaxies respectively) and then (iv) objects classified as LIN and ClG are now indicated as “liner” and “clu”, respectively being LINERs and galaxy clusters. The remaining handful of sources had the same classification in both lists, for example, the Galactic center.
For the unknown sources, we considered those having a question mark in the classification label, noting that this could be unsettled, as well as those indicated as AGN, BRT, EmG, G, GiC, GiP, IG, IR, X, gam, and Rad, all “unc”. This is because even if for example the associated counterpart in the original 3PBC is recognized as an IR or an X-ray source, or a simple AGN, this does not provide us precise information about its nature and its hard X-ray emission. Finally, 3PBC sources originally lacking an assigned counterpart were all labeled “uhx”, being unidentified hard X-ray sources.
In Table A.1 we report the (i) 3PBC name, (ii) the original 3PBC classification, (iii) the new label corresponding to our new classification scheme but assigned on the basis of the previous criteria and on the information available before our refined analysis, and (iv) our new classification based on the multifrequency analysis carried out here. This allowed us to compare previous and new associations and classifications to obtain an estimate of the improvements achieved.
We found that, according to our classification scheme, the 3PBC catalog presented 521 Seyfert galaxies, 109 blazars, 362 unclassified sources, and 244 unidentified sources. In our revised version of the 3PBC, we present 593 Seyfert galaxies, 129 blazars, 199 unclassified sources, and 218 unidentified sources. It is important to highlight that, due to our classification criteria, we not only classify some of the yet unclassified or unidentified sources, but we also re-classify 98 sources that had a classification class in the original 3PBC as unclassified according to our classification criteria. This was done in cases where there was a lack of information in the literature; for example if we could not find an optical spectrum or luminosities and so on.
Comparison between the original classes assigned in the 3PBC, and how they are interpreted according to our new scheme and that obtained thanks to our refined analysis, for all 3PBC sources.
References
- Abazajian, K., Fuller, G. M., & Tucker, W. H. 2001, ApJ, 562, 593 [NASA ADS] [CrossRef] [Google Scholar]
- Abdo, A. A., Ackermann, M., Ajello, M., et al. 2010a, ApJS, 188, 405 [NASA ADS] [CrossRef] [Google Scholar]
- Abdo, A. A., Ackermann, M., Ajello, M., et al. 2010b, ApJ, 710, 810 [NASA ADS] [CrossRef] [Google Scholar]
- Abdollahi, S., Acero, F., Ackermann, M., et al. 2020, ApJS, 247, 33 [Google Scholar]
- Abdurro’uf, Accetta, K., Aerts, C., et al. 2022, ApJS, 259, 35 [NASA ADS] [CrossRef] [Google Scholar]
- Abell, G. O., Corwin, Harold G. J., & Olowin, R. P. 1989, ApJS, 70, 1 [NASA ADS] [CrossRef] [Google Scholar]
- Acharyya, A., Chadwick, P. M., & Brown, A. M. 2021, MNRAS, 500, 5297 [Google Scholar]
- Ajello, M., Greiner, J., Sato, G., et al. 2008, ApJ, 689, 666 [Google Scholar]
- Ajello, M., Costamante, L., Sambruna, R. M., et al. 2009, ApJ, 699, 603 [NASA ADS] [CrossRef] [Google Scholar]
- Ajello, M., Rebusco, P., Cappelluti, N., et al. 2010, ApJ, 725, 1688 [NASA ADS] [CrossRef] [Google Scholar]
- Antonucci, R. 1993, ARA&A, 31, 473 [Google Scholar]
- Antonucci, R. R. J., & Miller, J. S. 1985, ApJ, 297, 621 [NASA ADS] [CrossRef] [Google Scholar]
- Assef, R. J., Stern, D., Kochanek, C. S., et al. 2013, ApJ, 772, 26 [Google Scholar]
- Atwood, W. B., Abdo, A. A., Ackermann, M., et al. 2009, ApJ, 697, 1071 [CrossRef] [Google Scholar]
- Bade, N., Engels, D., Fink, H., et al. 1992, A&A, 254, L21 [NASA ADS] [Google Scholar]
- Ballet, J., Burnett, T. H., Digel, S. W., & Lott, B. 2020, ArXiv e-prints [arXiv:2005.11208] [Google Scholar]
- Balmaverde, B., Capetti, A., Marconi, A., et al. 2019, A&A, 632, A124 [NASA ADS] [CrossRef] [EDP Sciences] [Google Scholar]
- Balmaverde, B., Capetti, A., Marconi, A., et al. 2021, A&A, 645, A12 [EDP Sciences] [Google Scholar]
- Bär, R. E., Trakhtenbrot, B., Oh, K., et al. 2019, MNRAS, 489, 3073 [CrossRef] [Google Scholar]
- Barthelmy, S. D. 2004, SPIE Conf. Ser., 5165, 175 [NASA ADS] [Google Scholar]
- Baumgartner, W. H., Tueller, J., Markwardt, C. B., et al. 2013, ApJS, 207, 19 [Google Scholar]
- Beckmann, V., Soldi, S., Shrader, C. R., Gehrels, N., & Produit, N. 2006, ApJ, 652, 126 [NASA ADS] [CrossRef] [Google Scholar]
- Bennett, C. L., Larson, D., Weiland, J. L., & Hinshaw, G. 2014, ApJ, 794, 135 [Google Scholar]
- Bird, A. J., Barlow, E. J., Bassani, L., et al. 2004, ApJ, 607, L33 [NASA ADS] [CrossRef] [Google Scholar]
- Bird, A. J., Bazzano, A., Malizia, A., et al. 2016, ApJS, 223, 15 [Google Scholar]
- Blandford, R. D., & Rees, M. J. 1978, in BL Lac Objects, ed. A. M. Wolfe, 328 [Google Scholar]
- Blanton, M. R., Bershady, M. A., Abolfathi, B., et al. 2017, AJ, 154, 28 [Google Scholar]
- Bock, D. C. J., Large, M. I., & Sadler, E. M. 1999, AJ, 117, 1578 [Google Scholar]
- Bottacini, E., Ajello, M., & Greiner, J. 2012, ApJS, 201, 34 [NASA ADS] [CrossRef] [Google Scholar]
- Buttiglione, S., Capetti, A., Celotti, A., et al. 2010, A&A, 509, A6 [NASA ADS] [CrossRef] [EDP Sciences] [Google Scholar]
- Cantó, J., Raga, A. C., & Rodríguez, L. F. 2000, ApJ, 536, 896 [CrossRef] [Google Scholar]
- Capetti, A., Axon, D. J., Macchetto, F. D., Marconi, A., & Winge, C. 1999, ApJ, 516, 187 [NASA ADS] [CrossRef] [Google Scholar]
- Capetti, A., Massaro, F., & Baldi, R. D. 2017a, A&A, 598, A49 [NASA ADS] [CrossRef] [EDP Sciences] [Google Scholar]
- Capetti, A., Massaro, F., & Baldi, R. D. 2017b, A&A, 601, A81 [NASA ADS] [CrossRef] [EDP Sciences] [Google Scholar]
- Cavaliere, A., & Setti, G. 1976, A&A, 46, 81 [NASA ADS] [Google Scholar]
- Chambers, K. C., Magnier, E. A., Metcalfe, N., et al. 2016, ArXiv e-prints [arXiv:1612.05560] [Google Scholar]
- Charles, P. A., & Coe, M. J. 2003, ArXiv e-prints [arXiv:astro-ph/0308020] [Google Scholar]
- Churazov, E., Sunyaev, R., Revnivtsev, M., et al. 2007, A&A, 467, 529 [NASA ADS] [CrossRef] [EDP Sciences] [Google Scholar]
- Comastri, A., Brusa, M., Ciliegi, P., et al. 2002, ArXiv e-prints [arXiv:astro-ph/0203019] [Google Scholar]
- Condon, J. J., Cotton, W. D., Greisen, E. W., et al. 1998, AJ, 115, 1693 [Google Scholar]
- Cowperthwaite, P. S., Massaro, F., D’Abrusco, R., et al. 2013, AJ, 146, 110 [NASA ADS] [CrossRef] [Google Scholar]
- Cusumano, G., La Parola, V., Segreto, A., et al. 2010, A&A, 524, A64 [NASA ADS] [CrossRef] [EDP Sciences] [Google Scholar]
- Cutri, R. M., Wright, E. L., Conrow, T., et al. 2021, VizieR Online Data Catalog: II/328 [Google Scholar]
- D’Abrusco, R., Massaro, F., Ajello, M., et al. 2012, ApJ, 748, 68 [CrossRef] [Google Scholar]
- D’Abrusco, R., Massaro, F., Paggi, A., et al. 2014, ApJS, 215, 14 [Google Scholar]
- D’Abrusco, R., Álvarez Crespo, N., Massaro, F., et al. 2019, ApJS, 242, 4 [Google Scholar]
- de Menezes, R., D’Abrusco, R., Massaro, F., Gasparrini, D., & Nemmen, R. 2020, ApJS, 248, 23 [NASA ADS] [CrossRef] [Google Scholar]
- Dermer, C. D. 1995, ApJ, 446, L63 [NASA ADS] [CrossRef] [Google Scholar]
- Diana, A., Caccianiga, A., Ighina, L., et al. 2022, MNRAS, 511, 5436 [NASA ADS] [CrossRef] [Google Scholar]
- Downes, R. A., Webbink, R. F., Shara, M. M., et al. 2005, J. Astron. Data, 11, 2 [Google Scholar]
- Edwards, R. T., Bailes, M., van Straten, W., & Britton, M. C. 2001, MNRAS, 326, 358 [NASA ADS] [CrossRef] [Google Scholar]
- Elvis, M., Schreier, E. J., Tonry, J., Davis, M., & Huchra, J. P. 1981, ApJ, 246, 20 [NASA ADS] [CrossRef] [Google Scholar]
- Elvis, M., Civano, F., Vignali, C., et al. 2009, ApJS, 184, 158 [Google Scholar]
- Evans, P. A., Osborne, J. P., Beardmore, A. P., et al. 2014, ApJS, 210, 8 [Google Scholar]
- Fanaroff, B. L., & Riley, J. M. 1974, MNRAS, 167, 31P [Google Scholar]
- Forman, W., Jones, C., Cominsky, L., et al. 1978, ApJS, 38, 357 [Google Scholar]
- Frontera, F., Orlandini, M., Landi, R., et al. 2007, ApJ, 666, 86 [NASA ADS] [CrossRef] [Google Scholar]
- Frontera, F., Guidorzi, C., Montanari, E., et al. 2009, ApJS, 180, 192 [Google Scholar]
- Gehrels, N., Chincarini, G., Giommi, P., et al. 2004, ApJ, 611, 1005 [Google Scholar]
- Giacconi, R., Gursky, H., Paolini, F. R., & Rossi, B. B. 1962, Phys. Rev. Lett., 9, 439 [NASA ADS] [CrossRef] [Google Scholar]
- Giacconi, R., Kellogg, E., Gorenstein, P., Gursky, H., & Tananbaum, H. 1971, ApJ, 165, L27 [NASA ADS] [CrossRef] [Google Scholar]
- Gilli, R., Risaliti, G., & Salvati, M. 1999, A&A, 347, 424 [NASA ADS] [Google Scholar]
- Gilli, R., Salvati, M., & Hasinger, G. 2001, A&A, 366, 407 [NASA ADS] [CrossRef] [EDP Sciences] [Google Scholar]
- Gilli, R., Comastri, A., & Hasinger, G. 2007, A&A, 463, 79 [NASA ADS] [CrossRef] [EDP Sciences] [Google Scholar]
- Giodini, S., Pierini, D., Finoguenov, A., et al. 2009, ApJ, 703, 982 [NASA ADS] [CrossRef] [Google Scholar]
- Gower, J. F. R., Scott, P. F., & Wills, D. 1967, MmRAS, 71, 49 [NASA ADS] [Google Scholar]
- Green, D. A. 1984, MNRAS, 209, 449 [NASA ADS] [Google Scholar]
- Green, D. A. 2017, VizieR Online Data Catalog: VII/278 [Google Scholar]
- Grimm, H. J., Gilfanov, M., & Sunyaev, R. 2002, A&A, 391, 923 [NASA ADS] [CrossRef] [EDP Sciences] [Google Scholar]
- Gruber, D. E., Matteson, J. L., Peterson, L. E., & Jung, G. V. 1999, ApJ, 520, 124 [NASA ADS] [CrossRef] [Google Scholar]
- Güdel, M., & Nazé, Y. 2009, A&ARv, 17, 309 [Google Scholar]
- Hales, S. E. G., Riley, J. M., Waldram, E. M., Warner, P. J., & Baldwin, J. E. 2007, MNRAS, 382, 1639 [NASA ADS] [Google Scholar]
- Harrison, F. A., Aird, J., Civano, F., et al. 2016, ApJ, 831, 185 [NASA ADS] [CrossRef] [Google Scholar]
- Hasinger, G., Burg, R., Giacconi, R., et al. 1998, A&A, 329, 482 [NASA ADS] [Google Scholar]
- Hasinger, G., Lehmann, I., Giacconi, R., et al. 1999, in Highlights in X-ray Astronomy, 272, eds. B. Aschenbach, & M. J. Freyberg, 199 [NASA ADS] [Google Scholar]
- Healey, S. E., Romani, R. W., Taylor, G. B., et al. 2007, ApJS, 171, 61 [Google Scholar]
- Hilbert, B., Chiaberge, M., Kotyla, J. P., et al. 2016, ApJS, 225, 12 [NASA ADS] [CrossRef] [Google Scholar]
- Hine, R. G., & Longair, M. S. 1979, MNRAS, 188, 111 [NASA ADS] [Google Scholar]
- Hovatta, T., Lister, M. L., Aller, M. F., et al. 2012, AJ, 144, 105 [Google Scholar]
- Jarrett, T. H., Chester, T., Cutri, R., et al. 2000, AJ, 119, 2498 [Google Scholar]
- Jimenez-Gallardo, A., Massaro, F., Paggi, A., et al. 2021, ApJS, 252, 31 [NASA ADS] [CrossRef] [Google Scholar]
- Khachikian, E. E., & Weedman, D. W. 1971, Astrofizika, 7, 389 [NASA ADS] [Google Scholar]
- Khachikian, E. Y., & Weedman, D. W. 1974, ApJ, 192, 581 [NASA ADS] [CrossRef] [Google Scholar]
- Knigge, C., Coe, M. J., & Podsiadlowski, P. 2011, Nature, 479, 372 [NASA ADS] [CrossRef] [Google Scholar]
- Kollatschny, W., & Zetzl, M. 2013, A&A, 549, A100 [NASA ADS] [CrossRef] [EDP Sciences] [Google Scholar]
- Koss, M., Trakhtenbrot, B., Ricci, C., et al. 2017, ApJ, 850, 74 [Google Scholar]
- Koss, M., Trakhtenbrot, B., Ricci, C., et al. 2019, in American Astronomical Society Meeting Abstracts, 233, 431.04 [NASA ADS] [Google Scholar]
- Kotyla, J. P., Chiaberge, M., Baum, S., et al. 2016, ApJ, 826, 46 [NASA ADS] [CrossRef] [Google Scholar]
- Krivonos, R., Revnivtsev, M., Churazov, E., et al. 2007a, A&A, 463, 957 [NASA ADS] [CrossRef] [EDP Sciences] [Google Scholar]
- Krivonos, R., Revnivtsev, M., Lutovinov, A., et al. 2007b, A&A, 475, 775 [NASA ADS] [CrossRef] [EDP Sciences] [Google Scholar]
- Krivonos, R. A., Tsygankov, S. S., Mereminskiy, I. A., et al. 2017, MNRAS, 470, 512 [NASA ADS] [CrossRef] [Google Scholar]
- Krivonos, R., Wik, D., Grefenstette, B., et al. 2021a, MNRAS, 502, 3966 [NASA ADS] [CrossRef] [Google Scholar]
- Krivonos, R. A., Bird, A. J., Churazov, E. M., et al. 2021b, New A Rev., 92, 101612 [NASA ADS] [CrossRef] [Google Scholar]
- Krivonos, R. A., Sazonov, S. Y., Kuznetsova, E. A., et al. 2022, MNRAS, 510, 4796 [NASA ADS] [CrossRef] [Google Scholar]
- Landi, R., Bassani, L., Bazzano, A., et al. 2017, MNRAS, 470, 1107 [CrossRef] [Google Scholar]
- Landoni, M., Massaro, F., Paggi, A., et al. 2015, AJ, 149, 163 [Google Scholar]
- Law, C., & Yusef-Zadeh, F. 2004, ApJ, 611, 858 [Google Scholar]
- Lebrun, F., Leray, J. P., Lavocat, P., et al. 2003, A&A, 411, L141 [NASA ADS] [CrossRef] [EDP Sciences] [Google Scholar]
- Levine, A. M., Lang, F. L., Lewin, W. H. G., et al. 1984, ApJS, 54, 581 [NASA ADS] [CrossRef] [Google Scholar]
- Liu, Q. Z., van Paradijs, J., & van den Heuvel, E. P. J. 2006, A&A, 455, 1165 [NASA ADS] [CrossRef] [EDP Sciences] [Google Scholar]
- Liu, Q. Z., van Paradijs, J., & van den Heuvel, E. P. J. 2007, A&A, 469, 807 [NASA ADS] [CrossRef] [EDP Sciences] [Google Scholar]
- Madrid, J. P., Chiaberge, M., Floyd, D., et al. 2006, ApJS, 164, 307 [NASA ADS] [CrossRef] [Google Scholar]
- Malizia, A., Bassani, L., Sguera, V., et al. 2010, MNRAS, 408, 975 [NASA ADS] [CrossRef] [Google Scholar]
- Malizia, A., Landi, R., Molina, M., et al. 2016, MNRAS, 460, 19 [NASA ADS] [CrossRef] [Google Scholar]
- Manchester, R. N., Lyne, A. G., Camilo, F., et al. 2001, MNRAS, 328, 17 [NASA ADS] [CrossRef] [Google Scholar]
- Manchester, R. N., Hobbs, G. B., Teoh, A., & Hobbs, M. 2005, AJ, 129, 1993 [Google Scholar]
- Maraschi, L., Ghisellini, G., & Celotti, A. 1992, ApJ, 397, L5 [NASA ADS] [CrossRef] [Google Scholar]
- Maraschi, L., Fossati, G., Tavecchio, F., et al. 1999, ApJ, 526, L81 [NASA ADS] [CrossRef] [Google Scholar]
- Marchesini, E. J., Masetti, N., Palazzi, E., et al. 2019, Ap&SS, 364, 153 [NASA ADS] [CrossRef] [Google Scholar]
- Markwardt, C. B., Tueller, J., Skinner, G. K., et al. 2005, ApJ, 633, L77 [NASA ADS] [CrossRef] [Google Scholar]
- Marscher, A. P., & Gear, W. K. 1985, ApJ, 298, 114 [Google Scholar]
- Maselli, A., Massaro, F., Cusumano, G., et al. 2016, MNRAS, 460, 3829 [NASA ADS] [CrossRef] [Google Scholar]
- Masetti, N., Mason, E., Bassani, L., et al. 2006a, A&A, 448, 547 [NASA ADS] [CrossRef] [EDP Sciences] [Google Scholar]
- Masetti, N., Morelli, L., Palazzi, E., et al. 2006b, A&A, 459, 21 [NASA ADS] [CrossRef] [EDP Sciences] [Google Scholar]
- Masetti, N., Mason, E., Morelli, L., et al. 2008, A&A, 482, 113 [NASA ADS] [CrossRef] [EDP Sciences] [Google Scholar]
- Masetti, N., Parisi, P., Palazzi, E., et al. 2009, A&A, 495, 121 [NASA ADS] [CrossRef] [EDP Sciences] [Google Scholar]
- Masetti, N., Parisi, P., Jiménez-Bailón, E., et al. 2012, A&A, 538, A123 [NASA ADS] [CrossRef] [EDP Sciences] [Google Scholar]
- Masetti, N., Parisi, P., Palazzi, E., et al. 2013, A&A, 556, A120 [NASA ADS] [CrossRef] [EDP Sciences] [Google Scholar]
- Massaro, F., & D’Abrusco, R. 2016, ApJ, 827, 67 [NASA ADS] [CrossRef] [Google Scholar]
- Massaro, E., Giommi, P., Leto, C., et al. 2009, A&A, 495, 691 [CrossRef] [EDP Sciences] [Google Scholar]
- Massaro, F., Harris, D. E., Tremblay, G. R., et al. 2010, ApJ, 714, 589 [Google Scholar]
- Massaro, F., D’Abrusco, R., Ajello, M., Grindlay, J. E., & Smith, H. A. 2011, ApJ, 740, L48 [NASA ADS] [CrossRef] [Google Scholar]
- Massaro, F., D’Abrusco, R., Tosti, G., et al. 2012a, ApJ, 750, 138 [NASA ADS] [CrossRef] [Google Scholar]
- Massaro, F., D’Abrusco, R., Tosti, G., et al. 2012b, ApJ, 752, 61 [NASA ADS] [CrossRef] [Google Scholar]
- Massaro, F., Tremblay, G. R., Harris, D. E., et al. 2012c, ApJS, 203, 31 [Google Scholar]
- Massaro, F., D’Abrusco, R., Paggi, A., et al. 2013a, ApJS, 209, 10 [NASA ADS] [CrossRef] [Google Scholar]
- Massaro, F., Harris, D. E., Tremblay, G. R., et al. 2013b, ApJS, 206, 7 [Google Scholar]
- Massaro, F., Paggi, A., Errando, M., et al. 2013c, ApJS, 207, 16 [NASA ADS] [CrossRef] [Google Scholar]
- Massaro, F., Masetti, N., D’Abrusco, R., Paggi, A., & Funk, S. 2014, AJ, 148, 66 [NASA ADS] [CrossRef] [Google Scholar]
- Massaro, E., Maselli, A., Leto, C., et al. 2015a, Ap&SS, 357, 75 [Google Scholar]
- Massaro, F., D’Abrusco, R., Landoni, M., et al. 2015b, ApJS, 217, 2 [NASA ADS] [CrossRef] [Google Scholar]
- Massaro, F., Harris, D. E., Liuzzo, E., et al. 2015c, ApJS, 220, 5 [Google Scholar]
- Mauch, T., Murphy, T., Buttery, H. J., et al. 2003, MNRAS, 342, 1117 [Google Scholar]
- Mereminskiy, I. A., Krivonos, R. A., Lutovinov, A. A., et al. 2016, MNRAS, 459, 140 [NASA ADS] [CrossRef] [Google Scholar]
- Mirabel, I. F. 2010, in Lecture Notes in Physics (Berlin: Springer Verlag), ed. T. Belloni, 794, 1 [NASA ADS] [CrossRef] [Google Scholar]
- Missaglia, V., Massaro, F., Liuzzo, E., et al. 2021, ApJS, 255, 18 [NASA ADS] [CrossRef] [Google Scholar]
- Miyaji, T., Wilson, A. S., & Perez-Fournon, I. 1992, ApJ, 385, 137 [NASA ADS] [CrossRef] [Google Scholar]
- Moffet, A. T. 1966, ARA&A, 4, 145 [NASA ADS] [CrossRef] [Google Scholar]
- Molina, M., Bassani, L., Malizia, A., et al. 2009, MNRAS, 399, 1293 [NASA ADS] [CrossRef] [Google Scholar]
- Nevalainen, J., Lieu, R., Bonamente, M., & Lumb, D. 2003, ApJ, 584, 716 [NASA ADS] [CrossRef] [Google Scholar]
- Oh, K., Koss, M., Markwardt, C. B., et al. 2018, ApJS, 235, 4 [Google Scholar]
- Oskinova, L. M. 2005, MNRAS, 361, 679 [NASA ADS] [CrossRef] [Google Scholar]
- Paiano, S., Landoni, M., Falomo, R., Treves, A., & Scarpa, R. 2017, ApJ, 844, 120 [NASA ADS] [CrossRef] [Google Scholar]
- Paiano, S., Falomo, R., Treves, A., & Scarpa, R. 2020, MNRAS, 497, 94 [CrossRef] [Google Scholar]
- Paliya, V. S., Koss, M., Trakhtenbrot, B., et al. 2019, ApJ, 881, 154 [NASA ADS] [CrossRef] [Google Scholar]
- Parisi, P., Masetti, N., Rojas, A. F., et al. 2014, A&A, 561, A67 [NASA ADS] [CrossRef] [EDP Sciences] [Google Scholar]
- Peña-Herazo, H. A., Marchesini, E. J., Álvarez Crespo, N., et al. 2017, Ap&SS, 362, 228 [CrossRef] [Google Scholar]
- Peña-Herazo, H. A., Massaro, F., Chavushyan, V., et al. 2019, Ap&SS, 364, 85 [CrossRef] [Google Scholar]
- Peña-Herazo, H. A., Massaro, F., Chavushyan, V., et al. 2022, A&A, 659, A32 [NASA ADS] [CrossRef] [EDP Sciences] [Google Scholar]
- Pilkington, J. D. H., & Scott, J. F. 1965, MmRAS, 69, 183 [Google Scholar]
- Privon, G. C., O’Dea, C. P., Baum, S. A., et al. 2008, ApJS, 175, 423 [NASA ADS] [CrossRef] [Google Scholar]
- Revnivtsev, M., Molkov, S., & Sazonov, S. 2006, MNRAS, 373, L11 [NASA ADS] [CrossRef] [Google Scholar]
- Revnivtsev, M., Sazonov, S., Krivonos, R., Ritter, H., & Sunyaev, R. 2008, A&A, 489, 1121 [NASA ADS] [CrossRef] [EDP Sciences] [Google Scholar]
- Ricci, F., Massaro, F., Landoni, M., et al. 2015, AJ, 149, 160 [Google Scholar]
- Ricci, C., Trakhtenbrot, B., Koss, M. J., et al. 2017, ApJS, 233, 17 [Google Scholar]
- Ritter, H., & Kolb, U. 2003, A&A, 404, 301 [NASA ADS] [CrossRef] [EDP Sciences] [Google Scholar]
- Rodriguez Espinosa, J. M., Rudy, R. J., & Jones, B. 1987, ApJ, 312, 555 [NASA ADS] [CrossRef] [Google Scholar]
- Rojas, A. F., Masetti, N., Minniti, D., et al. 2017, A&A, 602, A124 [NASA ADS] [CrossRef] [EDP Sciences] [Google Scholar]
- Rothschild, R., Boldt, E., Holt, S., et al. 1979, Space Sci. Instrum., 4, 269 [NASA ADS] [Google Scholar]
- Sarazin, C. L. 1986, Rev. Mod. Phys., 58, 1 [Google Scholar]
- Sazonov, S., Revnivtsev, M., Krivonos, R., Churazov, E., & Sunyaev, R. 2007, A&A, 462, 57 [NASA ADS] [CrossRef] [EDP Sciences] [Google Scholar]
- Schmidt, M. 1969, ARA&A, 7, 527 [NASA ADS] [CrossRef] [Google Scholar]
- Searle, L., Sargent, W. L. W., & Bagnuolo, W. G. 1973, ApJ, 179, 427 [Google Scholar]
- Segreto, A., Cusumano, G., Ferrigno, C., et al. 2010, A&A, 510, A47 [NASA ADS] [CrossRef] [EDP Sciences] [Google Scholar]
- Seyfert, C. K. 1943, ApJ, 97, 28 [NASA ADS] [CrossRef] [Google Scholar]
- Singh, R., van de Ven, G., Jahnke, K., et al. 2013, A&A, 558, A43 [NASA ADS] [CrossRef] [EDP Sciences] [Google Scholar]
- Skrutskie, M. F., Cutri, R. M., Stiening, R., et al. 2006, AJ, 131, 1163 [NASA ADS] [CrossRef] [Google Scholar]
- Smith, K. L., Mushotzky, R. F., Koss, M., et al. 2020, MNRAS, 492, 4216 [NASA ADS] [CrossRef] [Google Scholar]
- Spinrad, H., Djorgovski, S., Marr, J., & Aguilar, L. 1985, PASP, 97, 932 [CrossRef] [Google Scholar]
- Stickel, M., Padovani, P., Urry, C. M., Fried, J. W., & Kuehr, H. 1991, ApJ, 374, 431 [Google Scholar]
- Stuardi, C., Missaglia, V., Massaro, F., et al. 2018, ApJS, 235, 32 [Google Scholar]
- Taylor, J. H., Manchester, R. N., & Lyne, A. G. 1993, ApJS, 88, 529 [NASA ADS] [CrossRef] [Google Scholar]
- Taylor, M. B. 2005, in Astronomical Data Analysis Software and Systems XIV, Astronomical Society of the Pacific Conference Series, 347, 29 [NASA ADS] [Google Scholar]
- Tueller, J., Mushotzky, R. F., Barthelmy, S., et al. 2008, ApJ, 681, 113 [NASA ADS] [CrossRef] [Google Scholar]
- Ubertini, P., Lebrun, F., Di Cocco, G., et al. 2003, A&A, 411, L131 [CrossRef] [EDP Sciences] [Google Scholar]
- Ueda, Y., Akiyama, M., Hasinger, G., Miyaji, T., & Watson, M. G. 2014, ApJ, 786, 104 [Google Scholar]
- Urry, C. M., & Padovani, P. 1995, PASP, 107, 803 [NASA ADS] [CrossRef] [Google Scholar]
- Valinia, A., & Marshall, F. E. 1998, ApJ, 505, 134 [NASA ADS] [CrossRef] [Google Scholar]
- Van Velzen, S., Falcke, H., Schellart, P., Nierstenhöfer, N., & Kampert, K.-H. 2012, A&A, 544, A18 [NASA ADS] [CrossRef] [EDP Sciences] [Google Scholar]
- Vaona, L., Ciroi, S., Di Mille, F., et al. 2012, MNRAS, 427, 1266 [NASA ADS] [CrossRef] [Google Scholar]
- Vink, J. 2012, A&AR, 20, 49 [NASA ADS] [CrossRef] [Google Scholar]
- Voges, W., Aschenbach, B., Boller, T., et al. 1999, A&A, 349, 389 [NASA ADS] [Google Scholar]
- Warner, B. 1995, Cataclysmic Variable Stars, 28 [Google Scholar]
- Weedman, D. W. 1977, ARA&A, 15, 69 [NASA ADS] [CrossRef] [Google Scholar]
- Weedman, D. W., Feldman, F. R., Balzano, V. A., et al. 1981, ApJ, 248, 105 [NASA ADS] [CrossRef] [Google Scholar]
- Weisskopf, M. C., Tananbaum, H. D., Van Speybroeck, L. P., & O’Dell, S. L. 2000, SPIE Conf. Ser., 4012, 2 [Google Scholar]
- Winkler, C., Courvoisier, T. J. L., Di Cocco, G., et al. 2003, A&A, 411, L1 [NASA ADS] [CrossRef] [EDP Sciences] [Google Scholar]
- Wolter, A., Beckmann, V., Ghisellini, G., Tavecchio, F., & Maraschi, L. 2008, in Extragalactic Jets: Theory and Observation from Radio to Gamma Ray, Astronomical Society of the Pacific Conference Series, 386, 302 [NASA ADS] [Google Scholar]
- Yuan, F., & Narayan, R. 2004, ApJ, 612, 724 [NASA ADS] [CrossRef] [Google Scholar]
All Tables
Comparison between the original classes assigned in the 3PBC, and how they are interpreted according to our new scheme and that obtained thanks to our refined analysis, for all 3PBC sources.
All Figures
![]() |
Fig. 1 Decision tree adopted in our analysis to distinguish between classified, unclassified, and unidentified hard X-ray sources (see Sect. 3.1 for a complete description). |
| In the text | |
![]() |
Fig. 2 Flowchart of the classification classes. Red cells represent categories leading to extragalactic sources, yellow are categories ending in non-extragalactic sources. Details about the numbers of sources in each class and subclass are provided in Tables 3 and 4. We note that classes and subclasses with only a few members are not included for clarity reasons. |
| In the text | |
![]() |
Fig. 3 Pie-chart showing the fractions of the main classification categories derived thanks to our revised analysis of the 3PBC. The representation of each category is as follows: 218 Unidentified (~13.7%), 199 Unclassified (~12.5%), 356 Galactic (~22.3%), and 820 Extragalactic (~51.5%). |
| In the text | |
![]() |
Fig. 4 Four images showing examples of the optical spectra of 3PBC counterparts identified in our refined analysis. Top left: Type I Seyfert galaxy 3PBCJ1201.2-0340. Top right: Type II Seyfert galaxy 3PBCJ0325.4-0606. Middle left: Flat spectrum radio quasar (fsrq) 3PBCJ0948.8+0021. Middle right: BL Lac object 3PBCJ1031.1+5053 (BZB in Roma-BZCAT Massaro et al. 2009 nomenclature). |
| In the text | |
![]() |
Fig. 5 Left panel: Optical spectrum of the HERG 4C +29.30 associated with 3PBC J0840.0+2948 where main spectral emission and/or absorption lines are marked. Right panel: Optical image from the Pan-STARRS archive in the r band of 4C +29.30 with radio contours overlaid, drawn from the 3 GHz VLASS20 radio map extending beyond the host galaxy. |
| In the text | |
![]() |
Fig. 6 Hammer-Aitoff projection derived thanks to our revised analysis of the 3PBC, showing unidentified and unclassified sources. |
| In the text | |
![]() |
Fig. 7 Hammer-Aitoff projection based on our revised analysis of the 3PBC, showing Galactic and extragalactic sources. |
| In the text | |
![]() |
Fig. 8 Fractions of extragalactic classes derived thanks to our revised analysis of the 3PBC. Individual classes have the following representation: 129 blz (~15.9%), gal 10 (~1.2%), 27 clu (~3.3%), 26 qso (~3.2%), 25 rdg (~3.1%), and 593 sey (~73.2%). We note that the liner, xbong, and sbg subclasses are omitted because of their small contribution (1, 4, and 5 members each, respectively). |
| In the text | |
![]() |
Fig. 9 Fractions of galactic classes derived thanks to our revised analysis of the 3PBC. The classes are represented as follows: 231 bin (~66.6%), 83 cv (~23.9%), 21 psr (~6.1%), and 12 str (~3.5%). We note that classes galcent, mqso, and pn are omitted due to their small contribution (1 member each). |
| In the text | |
![]() |
Fig. 10 K-corrected hard X-ray luminosity computed using the 15–150 keV flux reported in the 3PBC. Given the high numbers of sources used to compute the correlation coefficients, the p-chance for all correlations is below 10−5 level of significance. Seyfert galaxies are reported as red squares, blazars as blue circles, and all other extragalactic sources as green triangles. Statistical uncertainties are smaller than the size of the points. |
| In the text | |
![]() |
Fig. 11 Top: Hard X-ray vs γ-ray and hard X-ray vs photon index (bottom) for all the blazars of our sample. We can see that BL Lacs are steeper in hard X-rays and flatter in γ-rays (bottom), while their hard X-ray vs γ-ray flux distribution (top) appears similar. |
| In the text | |
![]() |
Fig. 12 Redshift distribution of Turin-SyCAT Seyfert galaxies. Type 1 in black, type 2 in yellow. |
| In the text | |
![]() |
Fig. 13 Redshift distribution of all Seyfert galaxies from first release of the Turin-SyCAT compared to those listed in the second release. |
| In the text | |
![]() |
Fig. 14 Redshift distribution of Type 1 Seyfert galaxies from first release of the Turin-SyCAT compared to the presented second release. |
| In the text | |
![]() |
Fig. 15 Redshift distribution of Type 2 Seyfert galaxies from first release of the Turin-SyCAT compared to the presented second release. |
| In the text | |
![]() |
Fig. 16 Mid-IR fluxes at 12 μm (left panel) and 22 μm (right panel) as a function of hard X-ray flux. Regression lines were computed for the correlations between the W3 integrated flux and that in the hard X-ray band from the 3PBC, for both Seyfert 1 and 2 galaxies, marked in black and yellow, respectively. The dashed black line corresponds to the regression line computed for the whole sample, while the straight black and yellow lines mark that for type 1 and type 2 Seyfert galaxies, respectively. The correlation coefficients are reported in Sect. 5. |
| In the text | |
![]() |
Fig. 17 Fluxes at 60 μm (left panel) and 100 μm (right panel) as a function of hard X-ray flux. Seyfert 1 and 2 galaxies are marked in black and yellow, respectively. No neat trend is evident between the two emissions. |
| In the text | |
Current usage metrics show cumulative count of Article Views (full-text article views including HTML views, PDF and ePub downloads, according to the available data) and Abstracts Views on Vision4Press platform.
Data correspond to usage on the plateform after 2015. The current usage metrics is available 48-96 hours after online publication and is updated daily on week days.
Initial download of the metrics may take a while.
















