Open Access

Fig. 2.

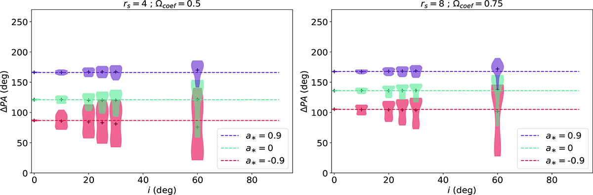
Fig. 2. Refer to the following caption and surrounding text.

Download original image

Distribution (violins) of ΔPA values during a full period for different inclination values. The crosses denote the average values per period and the dashed lines the value at i = 0° for a fixed a*.

Current usage metrics show cumulative count of Article Views (full-text article views including HTML views, PDF and ePub downloads, according to the available data) and Abstracts Views on Vision4Press platform.

Data correspond to usage on the plateform after 2015. The current usage metrics is available 48-96 hours after online publication and is updated daily on week days.

Initial download of the metrics may take a while.