Open Access

Fig. E.2

Fig. E.2 Refer to the following caption and surrounding text.

Download original image

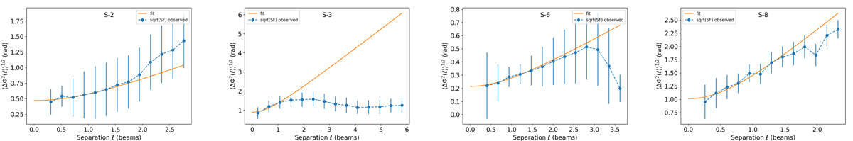
Structure functions and fits for regions S2, S3, S6, and S8, where fittings are for l<1.5. The separation is expressed in terms of the beam size. Error bars are the standard deviations of angle differences at a given distance. The fitted intercepts are 26.9°, 65.2°, 31.7°, and 57.7°, respectively.

Current usage metrics show cumulative count of Article Views (full-text article views including HTML views, PDF and ePub downloads, according to the available data) and Abstracts Views on Vision4Press platform.

Data correspond to usage on the plateform after 2015. The current usage metrics is available 48-96 hours after online publication and is updated daily on week days.

Initial download of the metrics may take a while.